HOME   LIST
‹–   –›

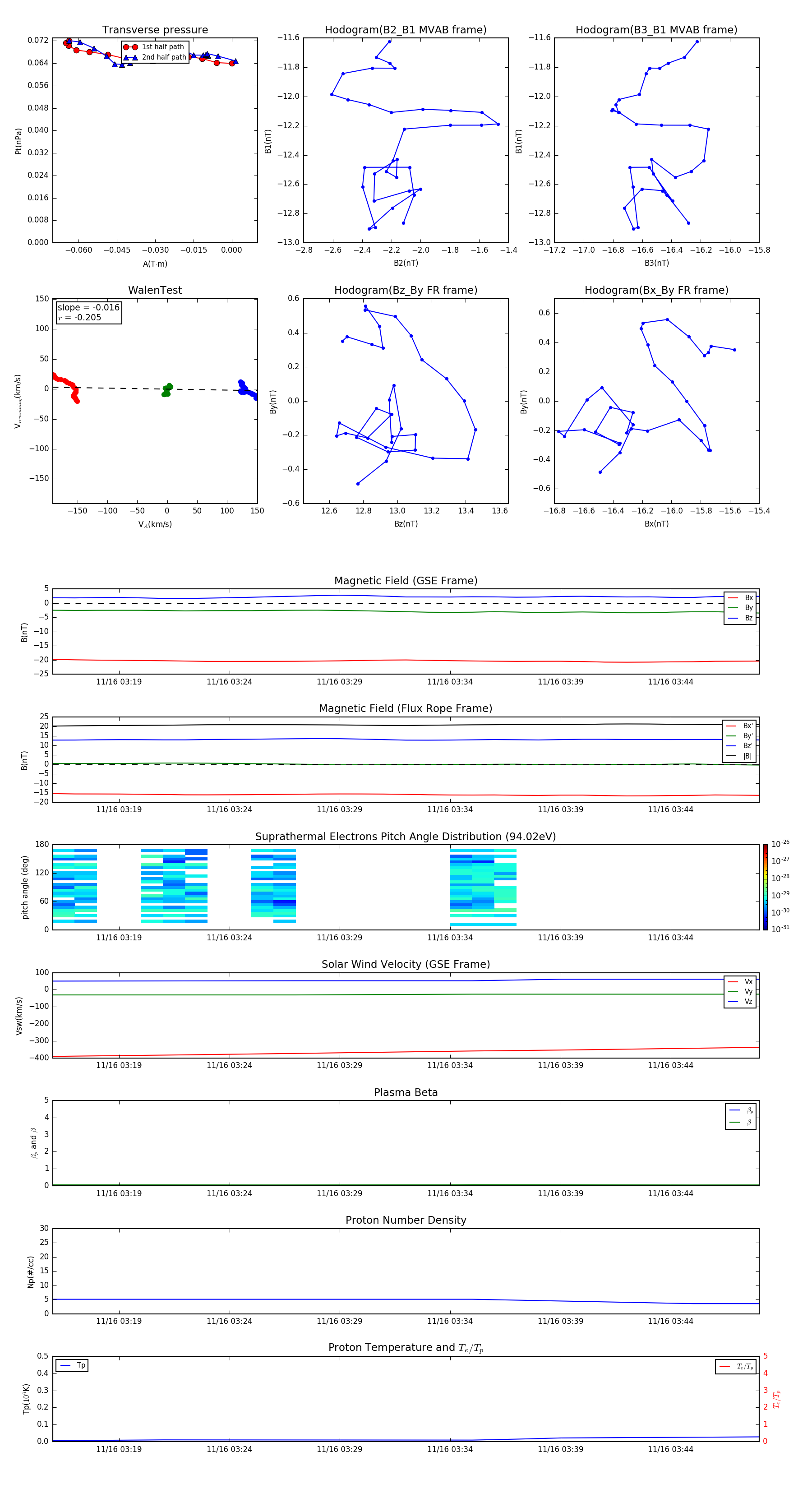
Flux Rope in 1999

Flux Rope Event 1999-11-16 03:16 ~ 1999-11-16 03:48 (33 minutes)


plot