HOME   LIST
‹–   –›

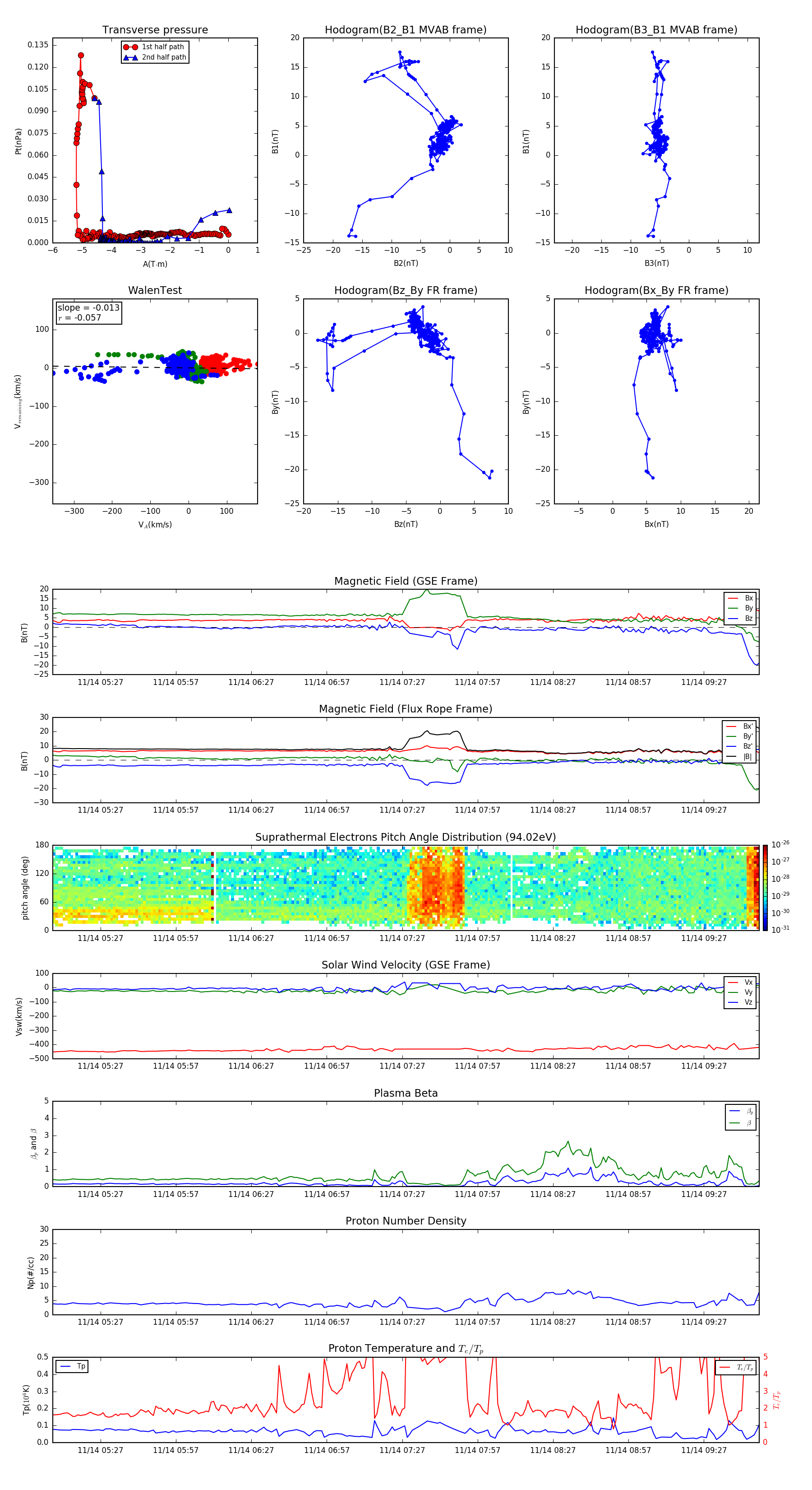
Flux Rope in 1999

Flux Rope Event 1999-11-14 05:08 ~ 1999-11-14 09:49 (282 minutes)


plot