HOME   LIST
‹–   –›

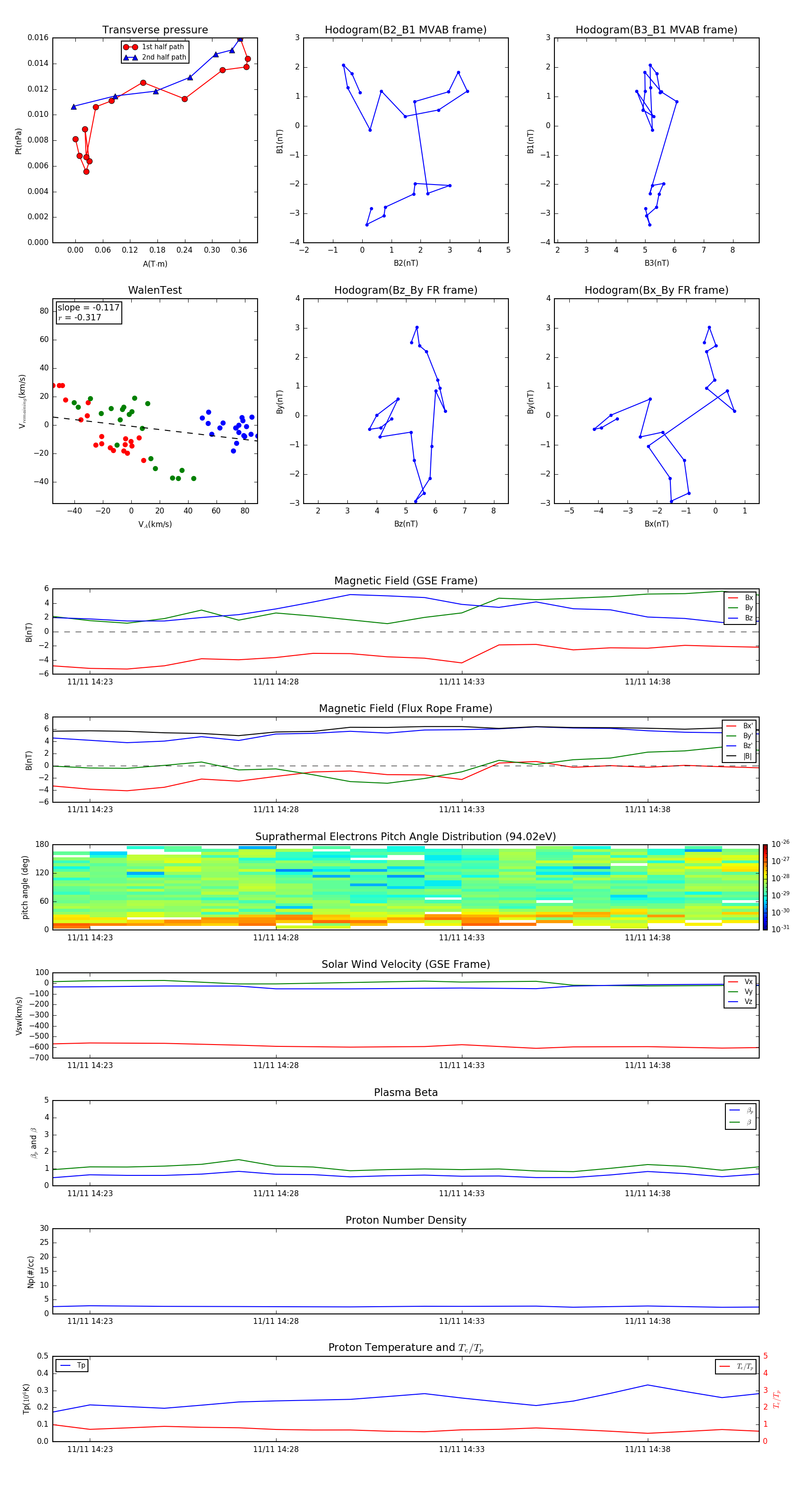
Flux Rope in 1999

Flux Rope Event 1999-11-11 14:22 ~ 1999-11-11 14:41 (20 minutes)


plot