HOME   LIST
‹–   –›

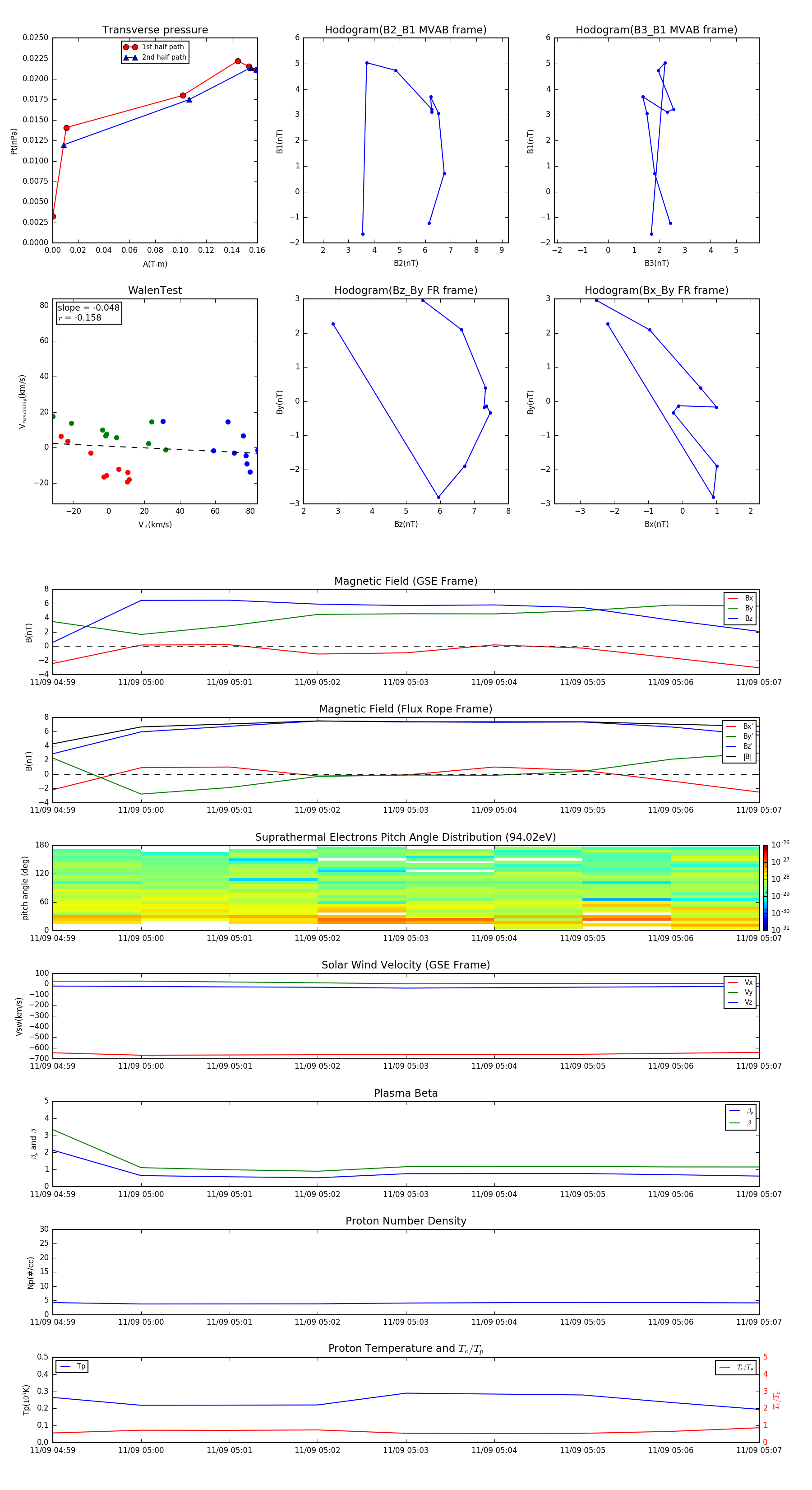
Flux Rope in 1999

Flux Rope Event 1999-11-09 04:59 ~ 1999-11-09 05:07 (9 minutes)


plot