HOME   LIST
‹–   –›

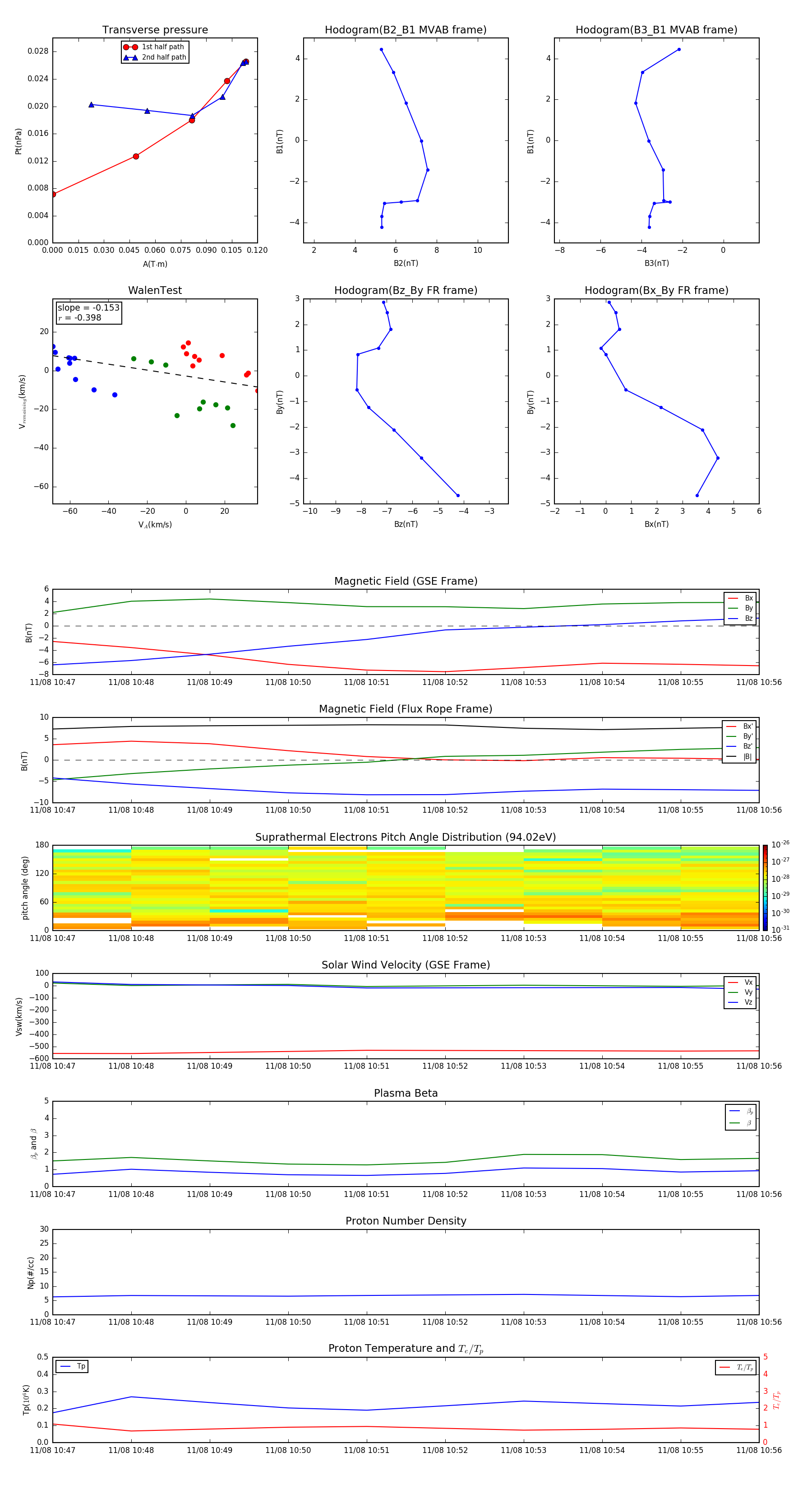
Flux Rope in 1999

Flux Rope Event 1999-11-08 10:47 ~ 1999-11-08 10:56 (10 minutes)


plot