HOME   LIST
‹–   –›

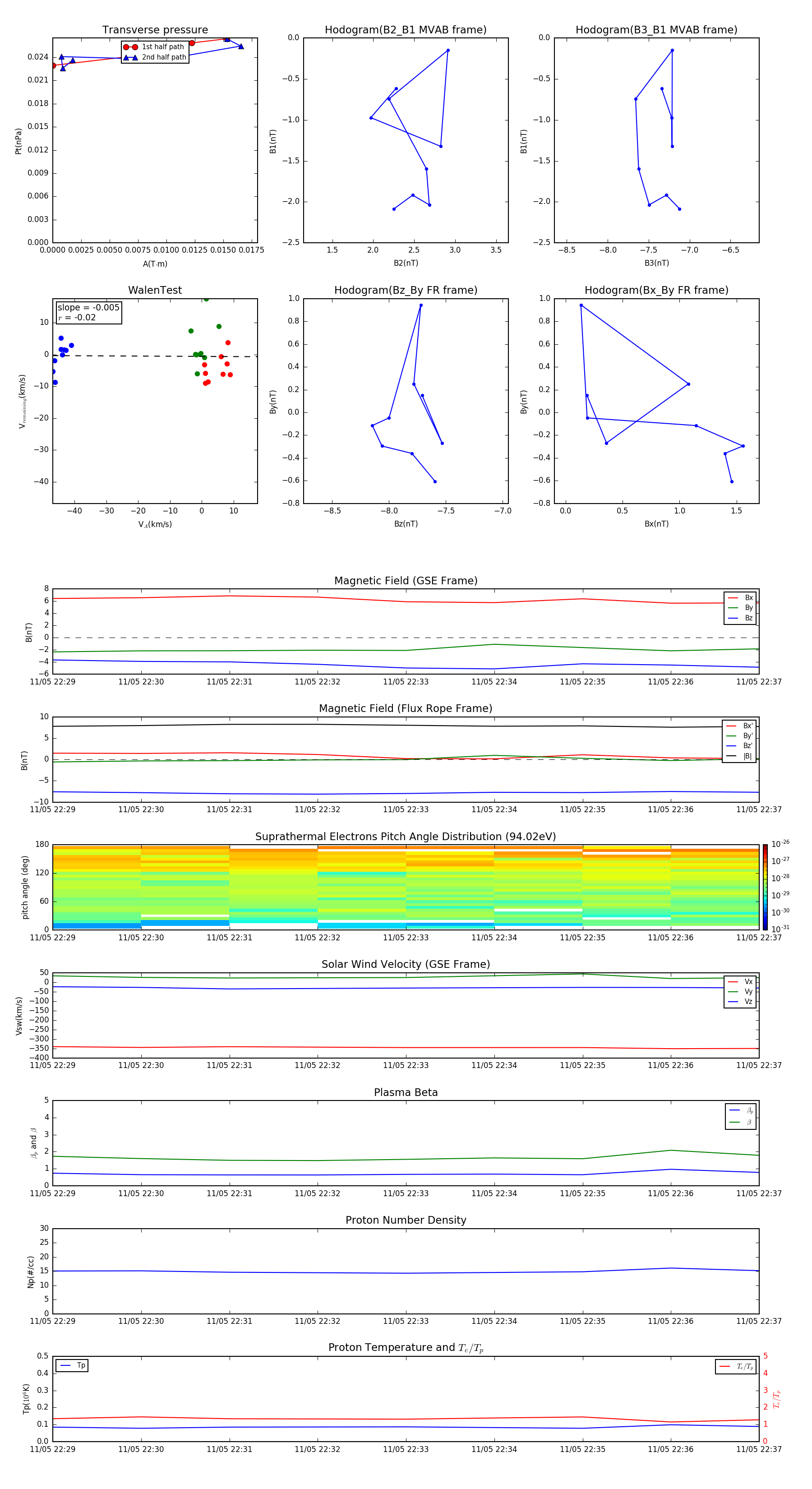
Flux Rope in 1999

Flux Rope Event 1999-11-05 22:29 ~ 1999-11-05 22:37 (9 minutes)


plot