HOME   LIST
‹–   –›

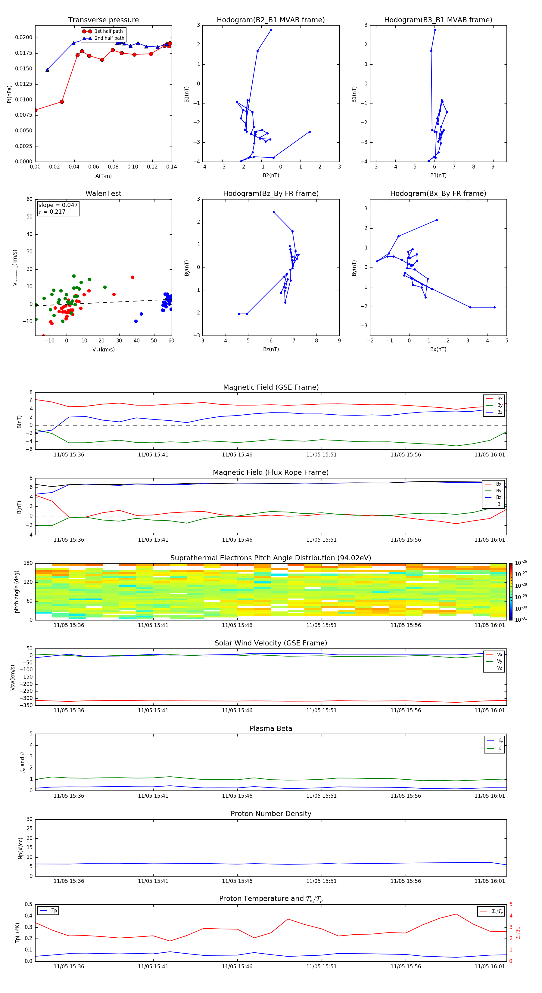
Flux Rope in 1999

Flux Rope Event 1999-11-05 15:34 ~ 1999-11-05 16:02 (29 minutes)


plot