HOME   LIST
‹–   –›

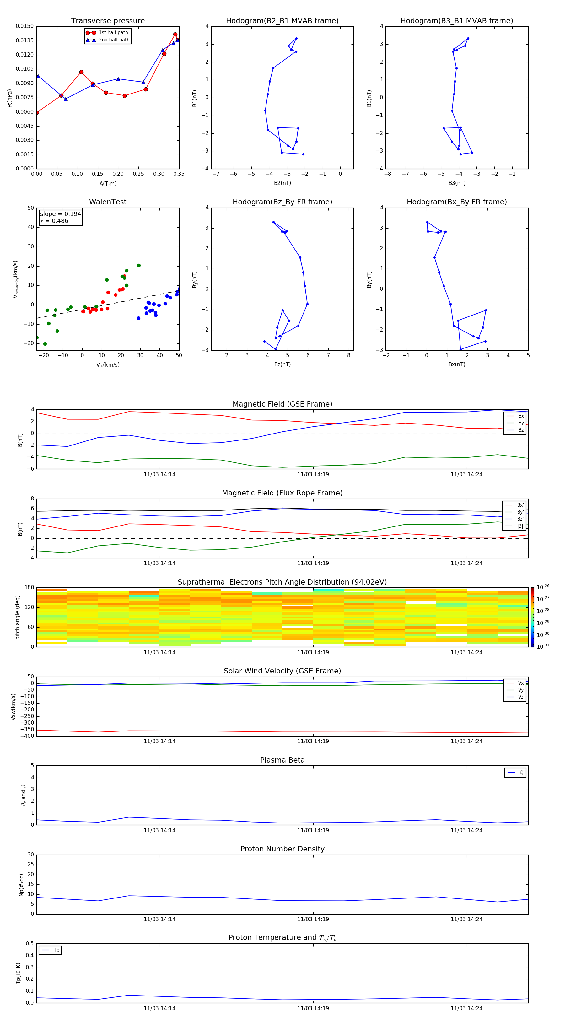
Flux Rope in 1999

Flux Rope Event 1999-11-03 14:10 ~ 1999-11-03 14:26 (17 minutes)


plot