HOME   LIST
‹–   –›

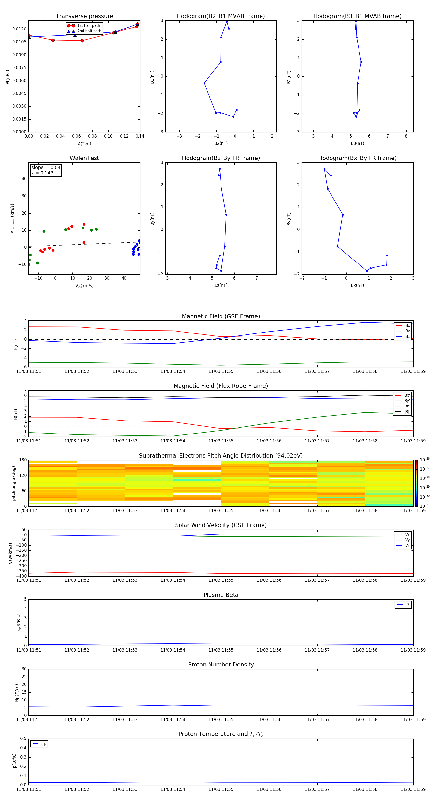
Flux Rope in 1999

Flux Rope Event 1999-11-03 11:51 ~ 1999-11-03 11:59 (9 minutes)


plot