HOME   LIST
‹–   –›

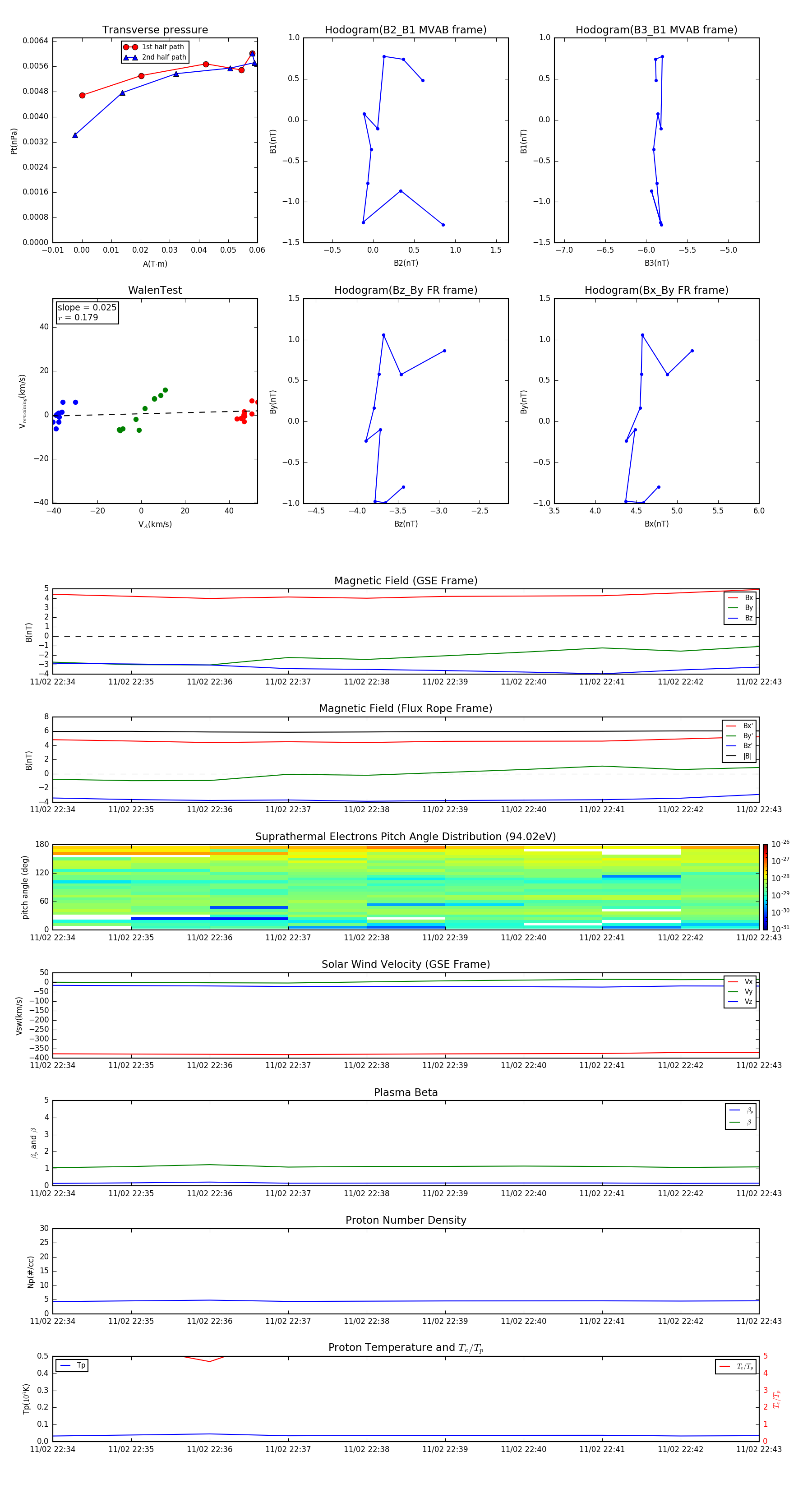
Flux Rope in 1999

Flux Rope Event 1999-11-02 22:34 ~ 1999-11-02 22:43 (10 minutes)


plot