HOME   LIST
‹–   –›

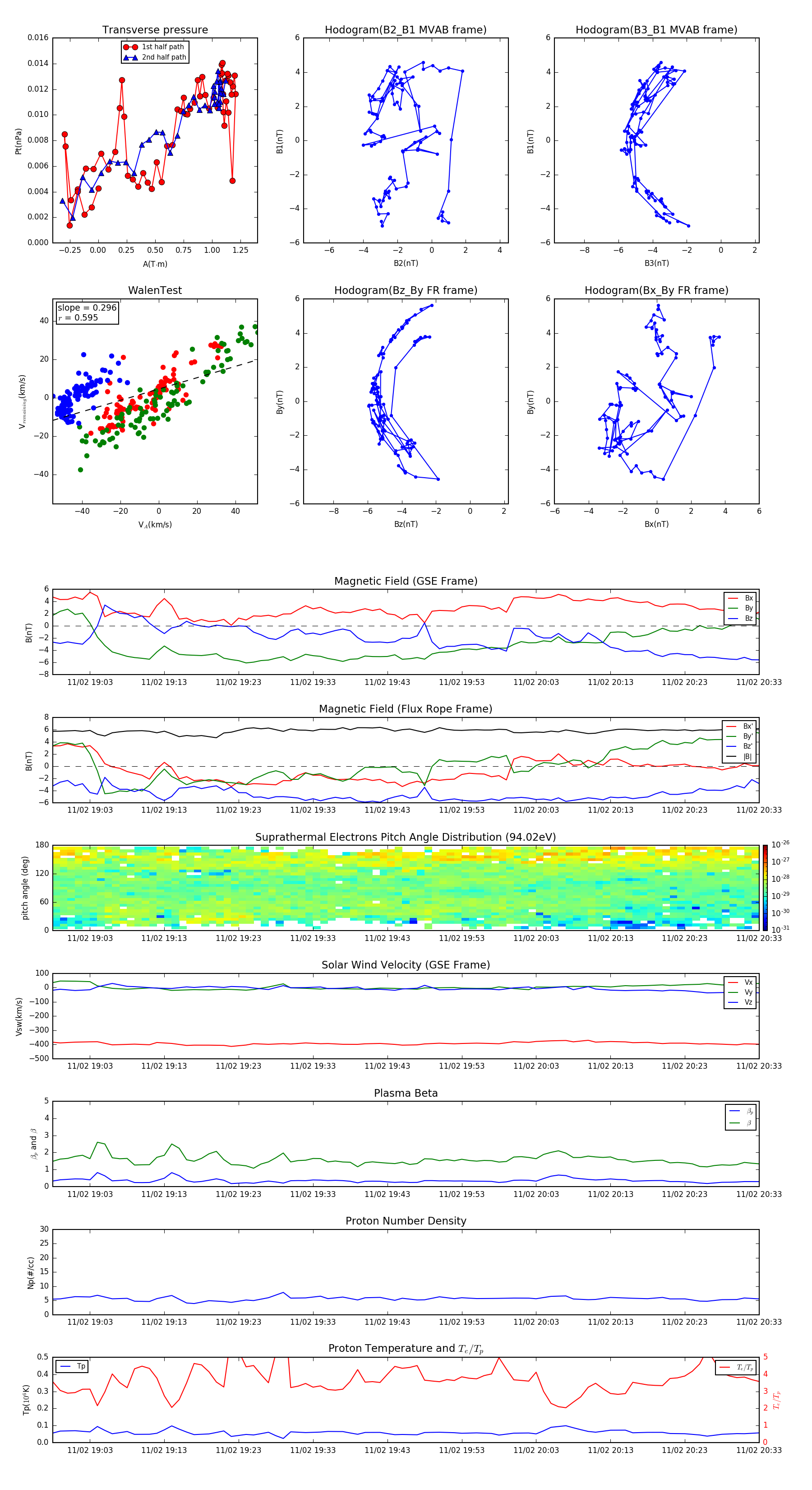
Flux Rope in 1999

Flux Rope Event 1999-11-02 18:58 ~ 1999-11-02 20:33 (96 minutes)


plot