HOME   LIST
‹–   –›

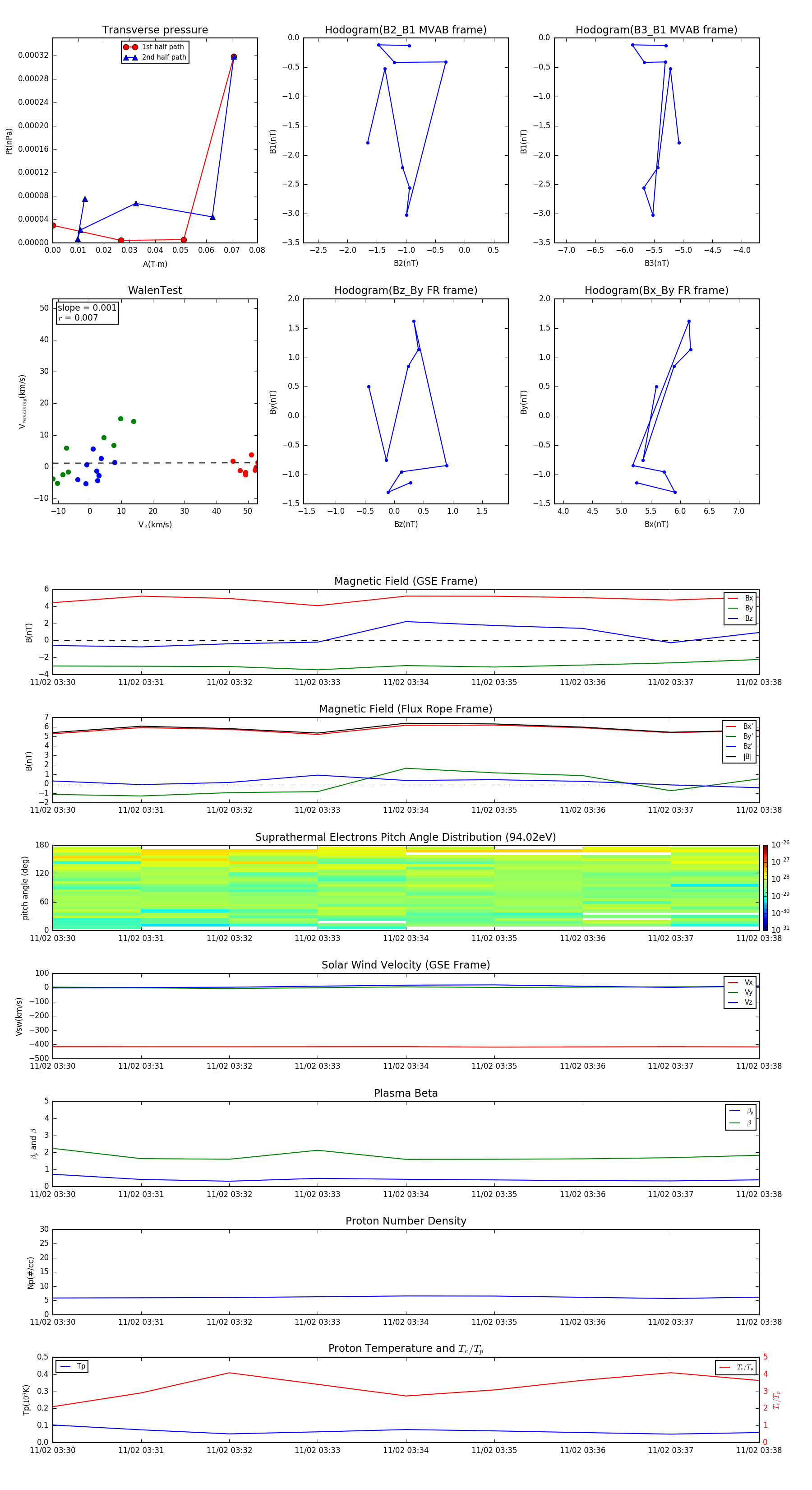
Flux Rope in 1999

Flux Rope Event 1999-11-02 03:30 ~ 1999-11-02 03:38 (9 minutes)


plot