HOME   LIST
‹–   –›

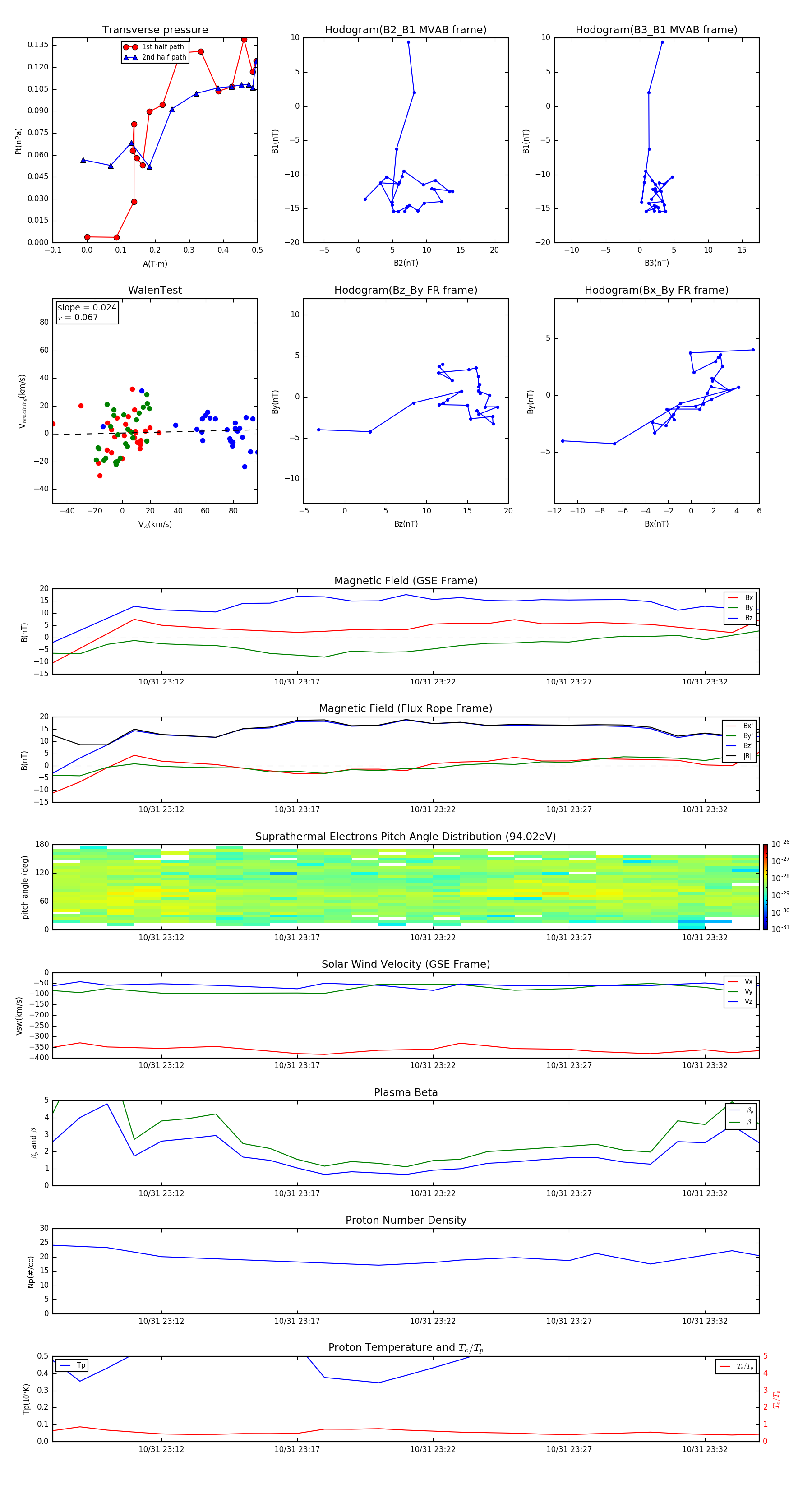
Flux Rope in 1999

Flux Rope Event 1999-10-31 23:08 ~ 1999-10-31 23:34 (27 minutes)


plot