HOME   LIST
‹–   –›

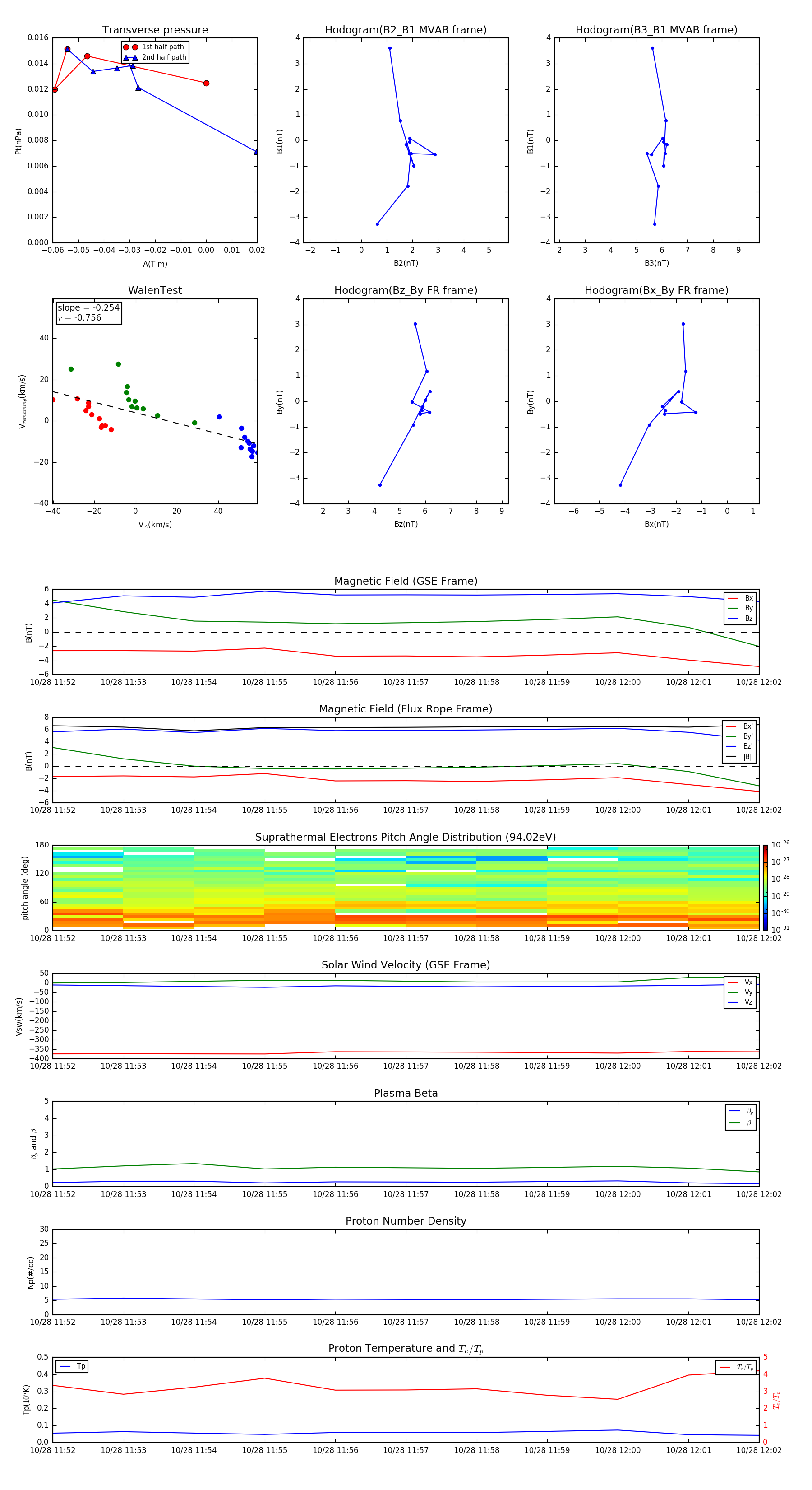
Flux Rope in 1999

Flux Rope Event 1999-10-28 11:52 ~ 1999-10-28 12:02 (11 minutes)


plot