HOME   LIST
‹–   –›

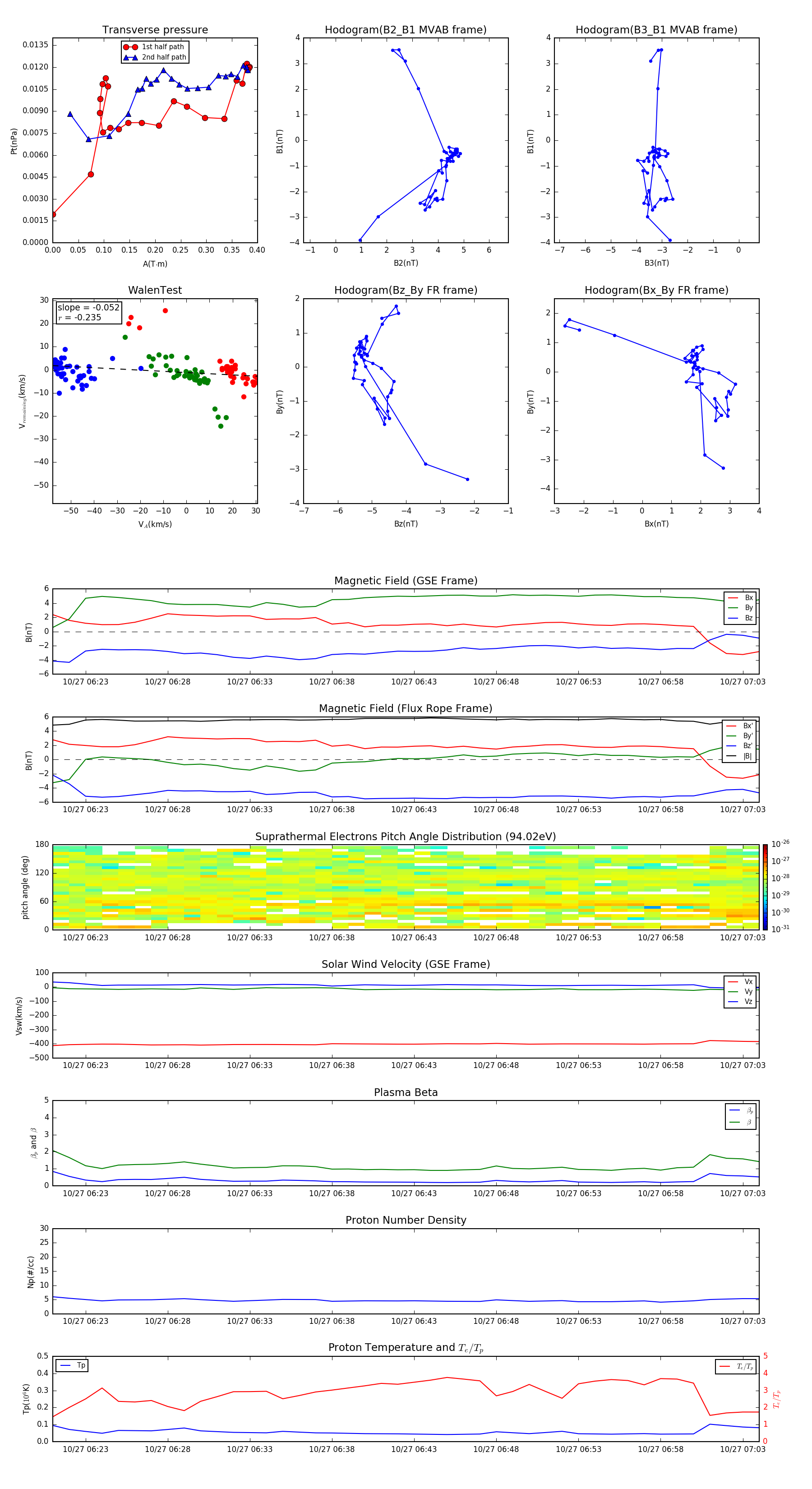
Flux Rope in 1999

Flux Rope Event 1999-10-27 06:21 ~ 1999-10-27 07:04 (44 minutes)


plot