HOME   LIST
‹–   –›

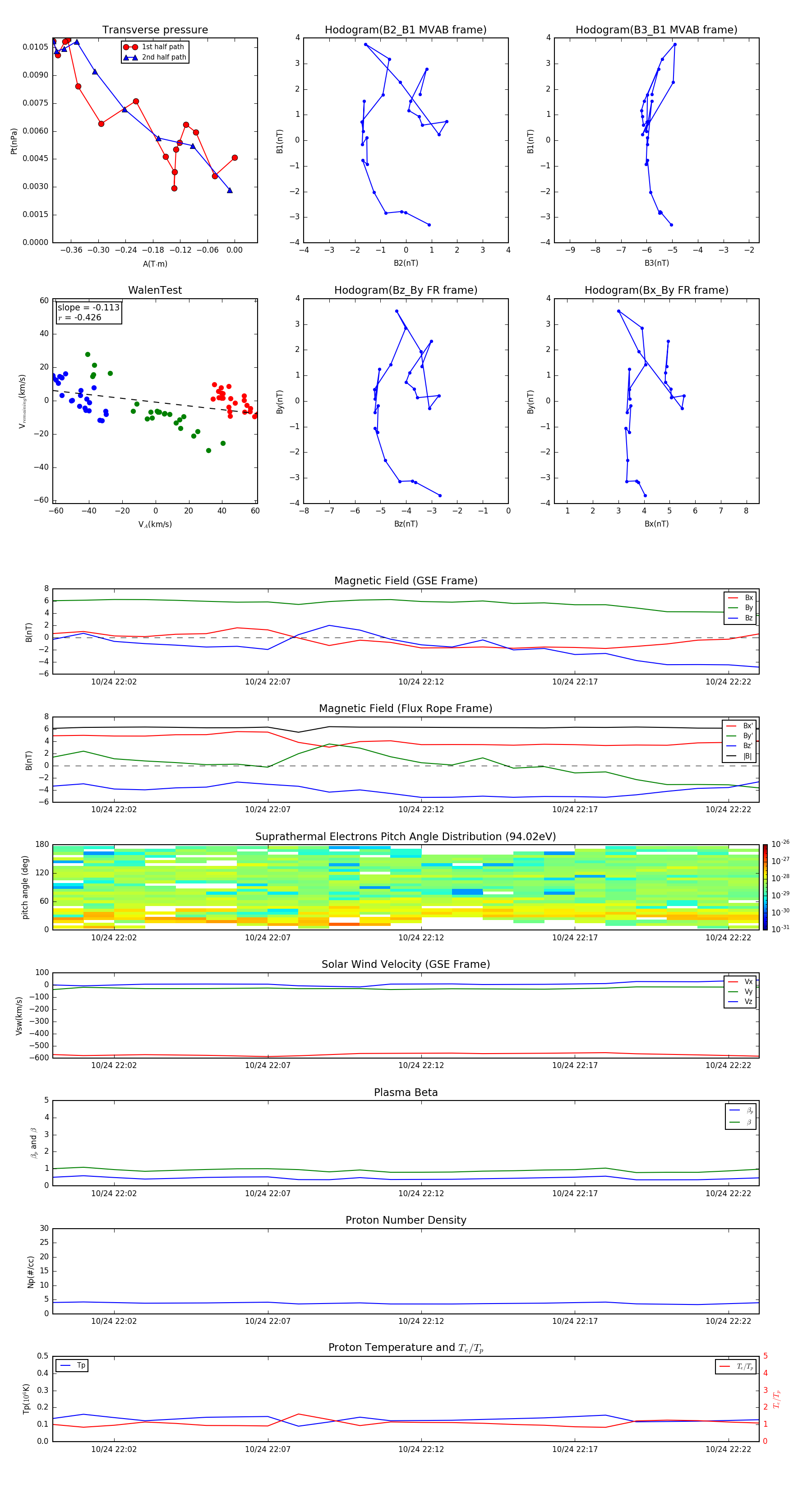
Flux Rope in 1999

Flux Rope Event 1999-10-24 22:00 ~ 1999-10-24 22:23 (24 minutes)


plot