HOME   LIST
‹–   –›

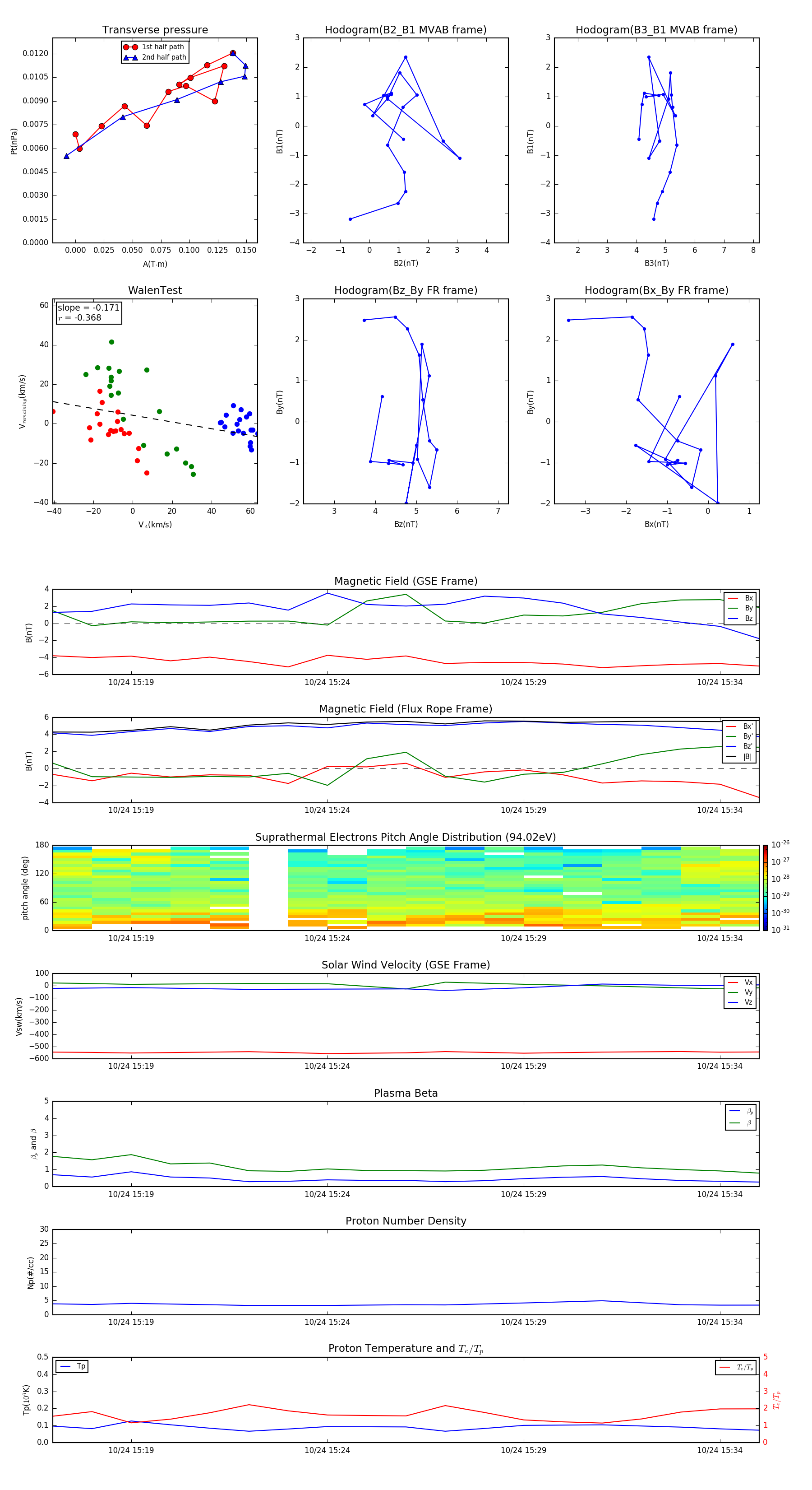
Flux Rope in 1999

Flux Rope Event 1999-10-24 15:17 ~ 1999-10-24 15:35 (19 minutes)


plot