HOME   LIST
‹–   –›

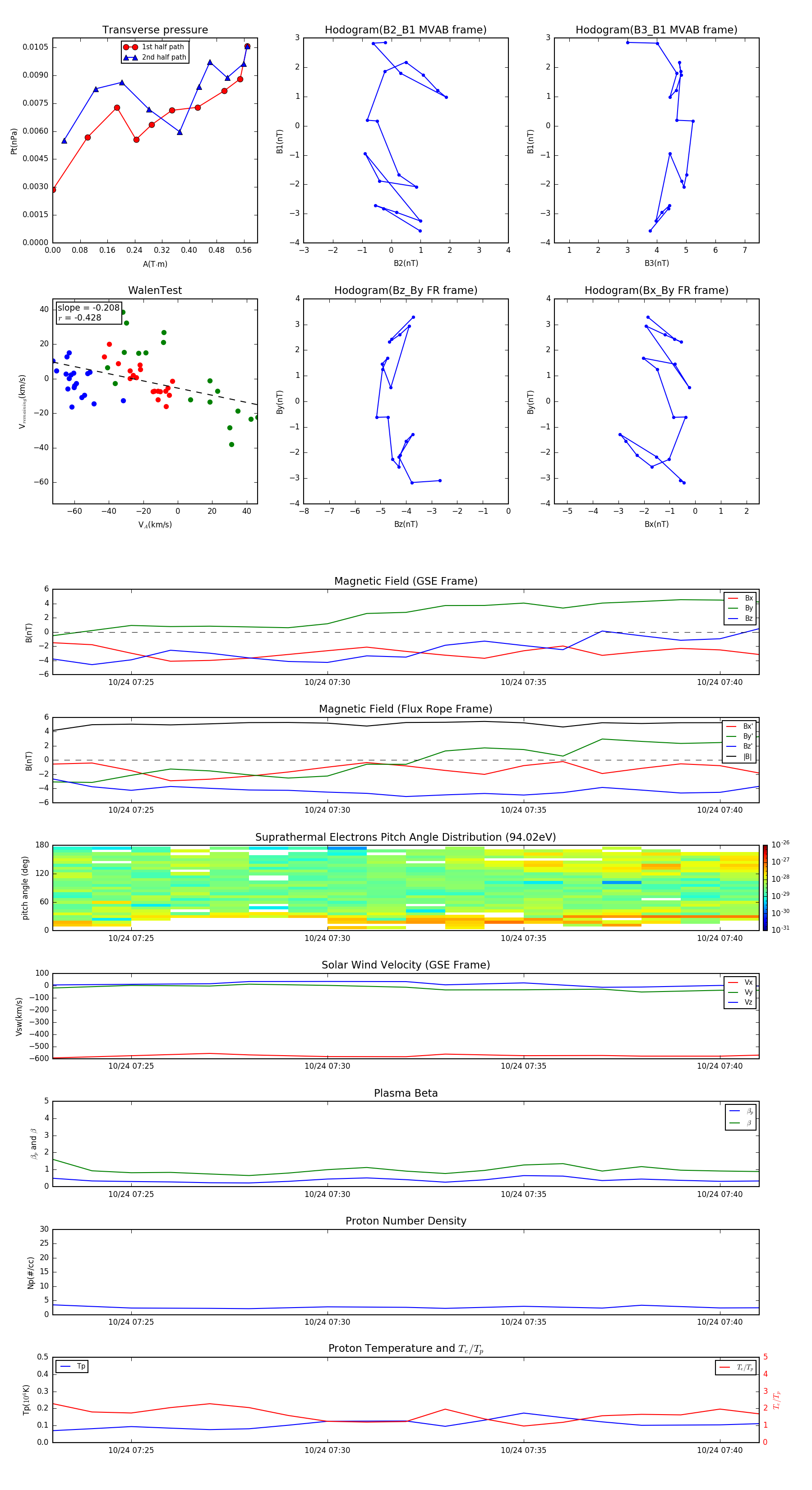
Flux Rope in 1999

Flux Rope Event 1999-10-24 07:23 ~ 1999-10-24 07:41 (19 minutes)


plot