HOME   LIST
‹–   –›

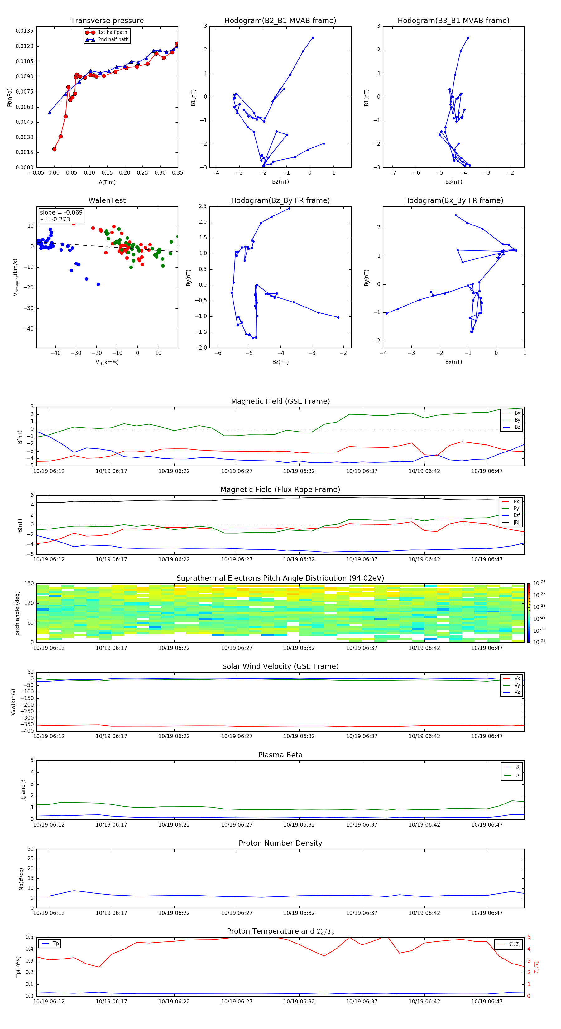
Flux Rope in 1999

Flux Rope Event 1999-10-19 06:11 ~ 1999-10-19 06:50 (40 minutes)


plot