HOME   LIST
‹–   –›

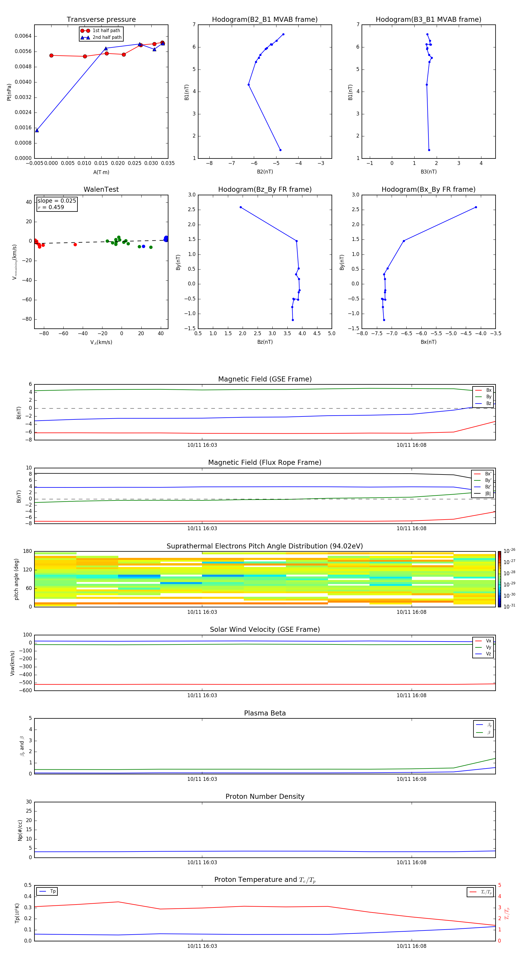
Flux Rope in 1999

Flux Rope Event 1999-10-11 15:59 ~ 1999-10-11 16:10 (12 minutes)


plot