HOME   LIST
‹–   –›

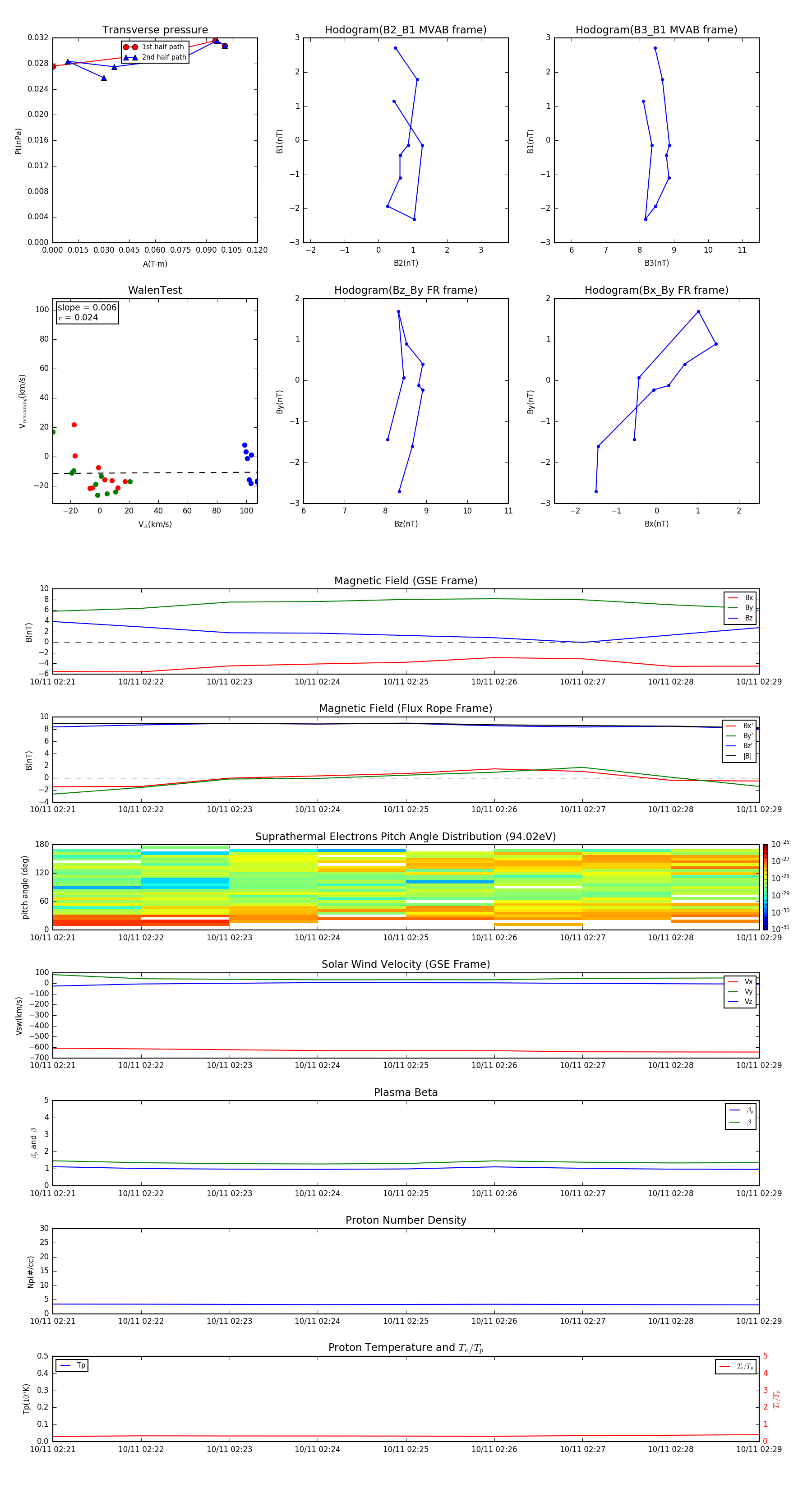
Flux Rope in 1999

Flux Rope Event 1999-10-11 02:21 ~ 1999-10-11 02:29 (9 minutes)


plot