HOME   LIST
‹–   –›

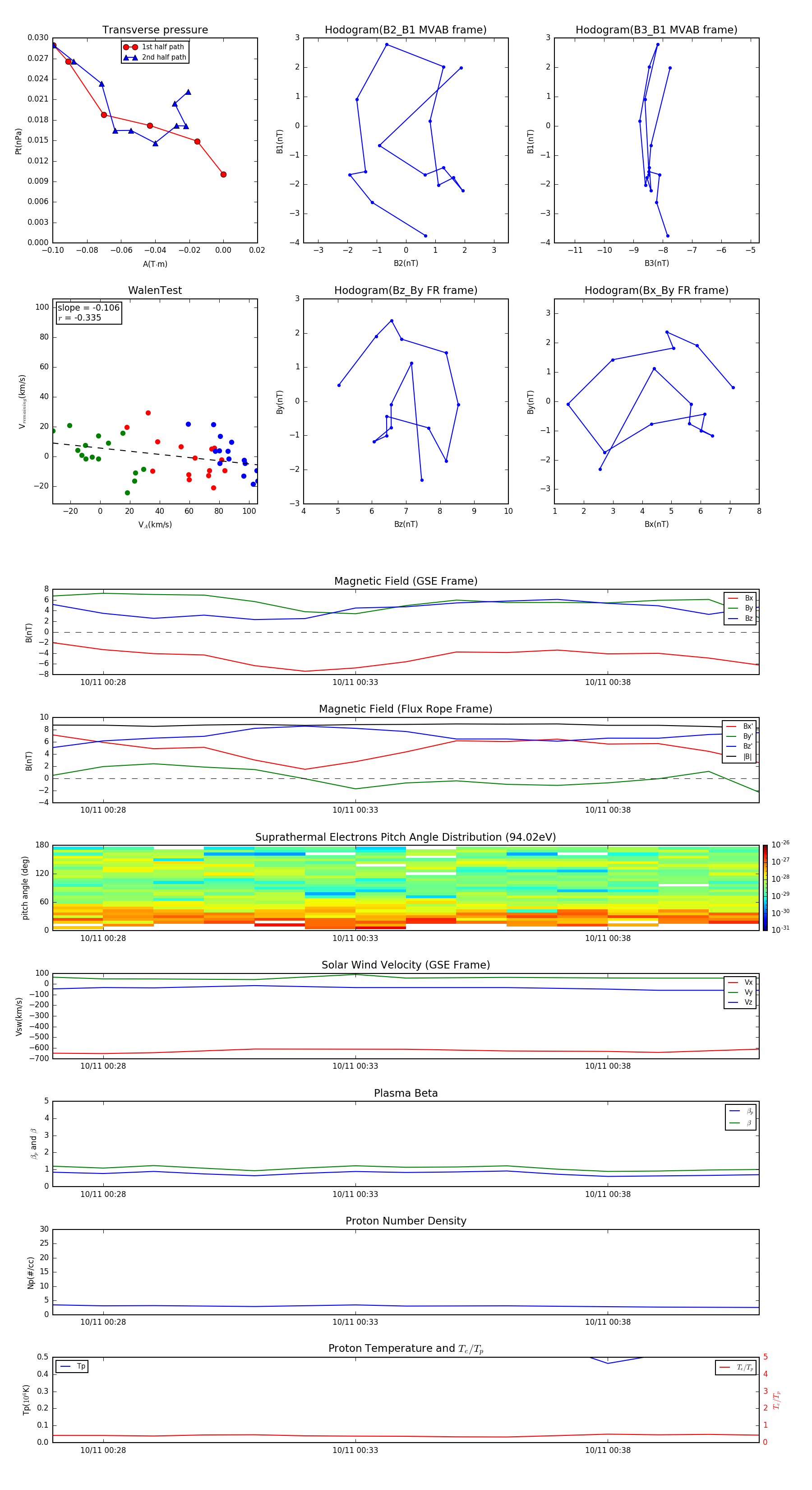
Flux Rope in 1999

Flux Rope Event 1999-10-11 00:27 ~ 1999-10-11 00:41 (15 minutes)


plot