HOME   LIST
‹–   –›

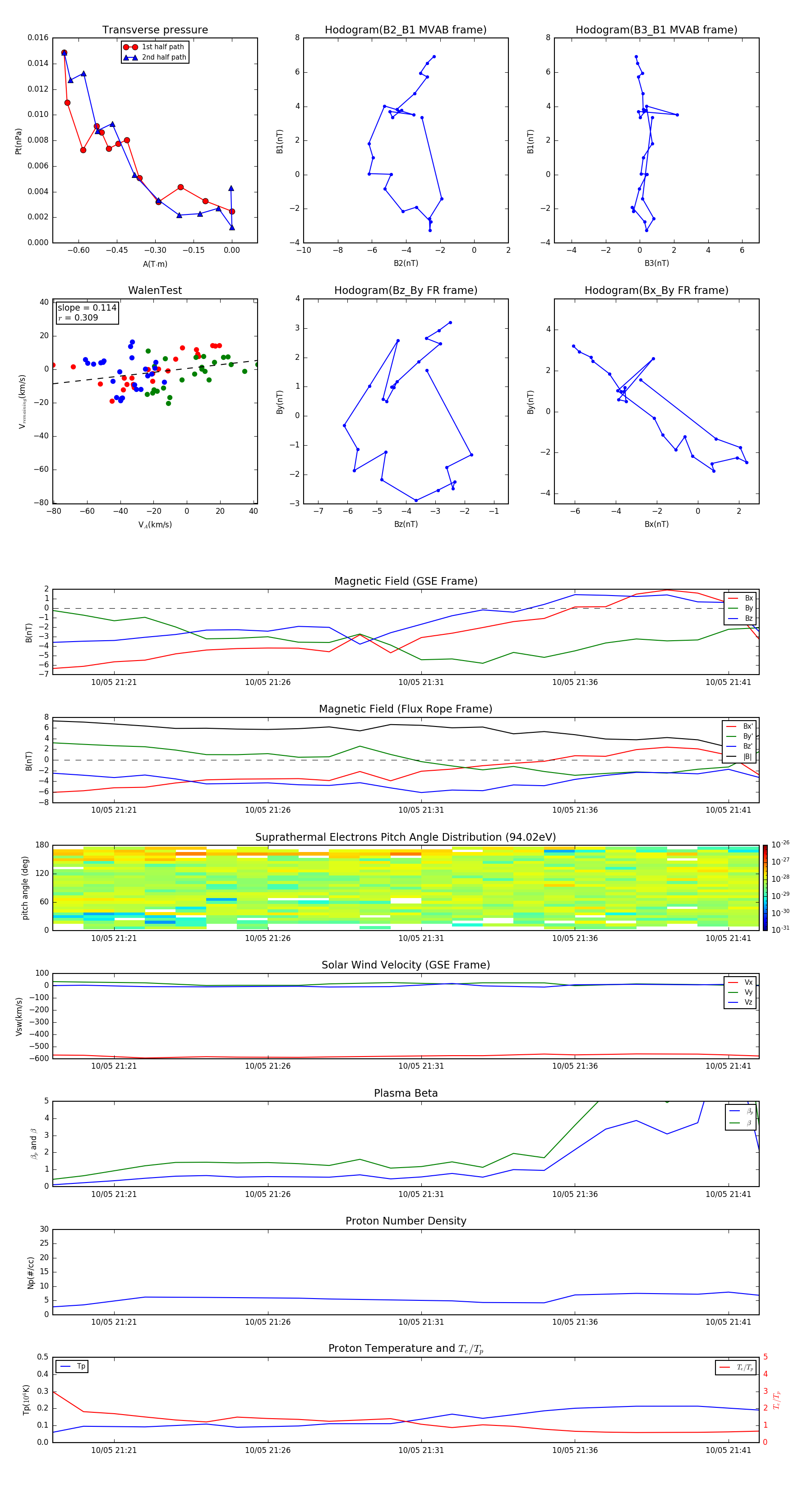
Flux Rope in 1999

Flux Rope Event 1999-10-05 21:19 ~ 1999-10-05 21:42 (24 minutes)


plot