HOME   LIST
‹–   –›

Flux Rope in 1999

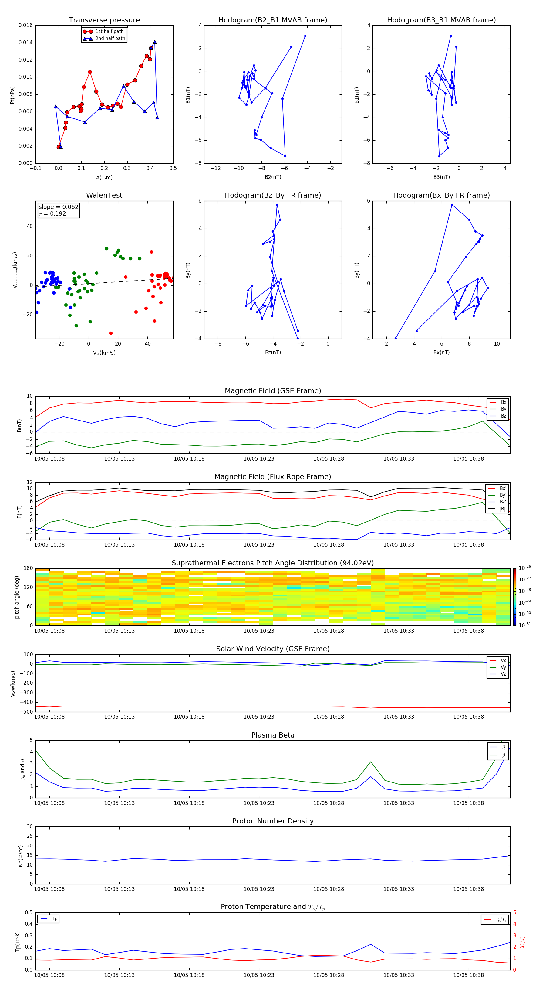
Flux Rope Event 1999-10-05 10:07 ~ 1999-10-05 10:41 (35 minutes)


plot