HOME   LIST
‹–   –›

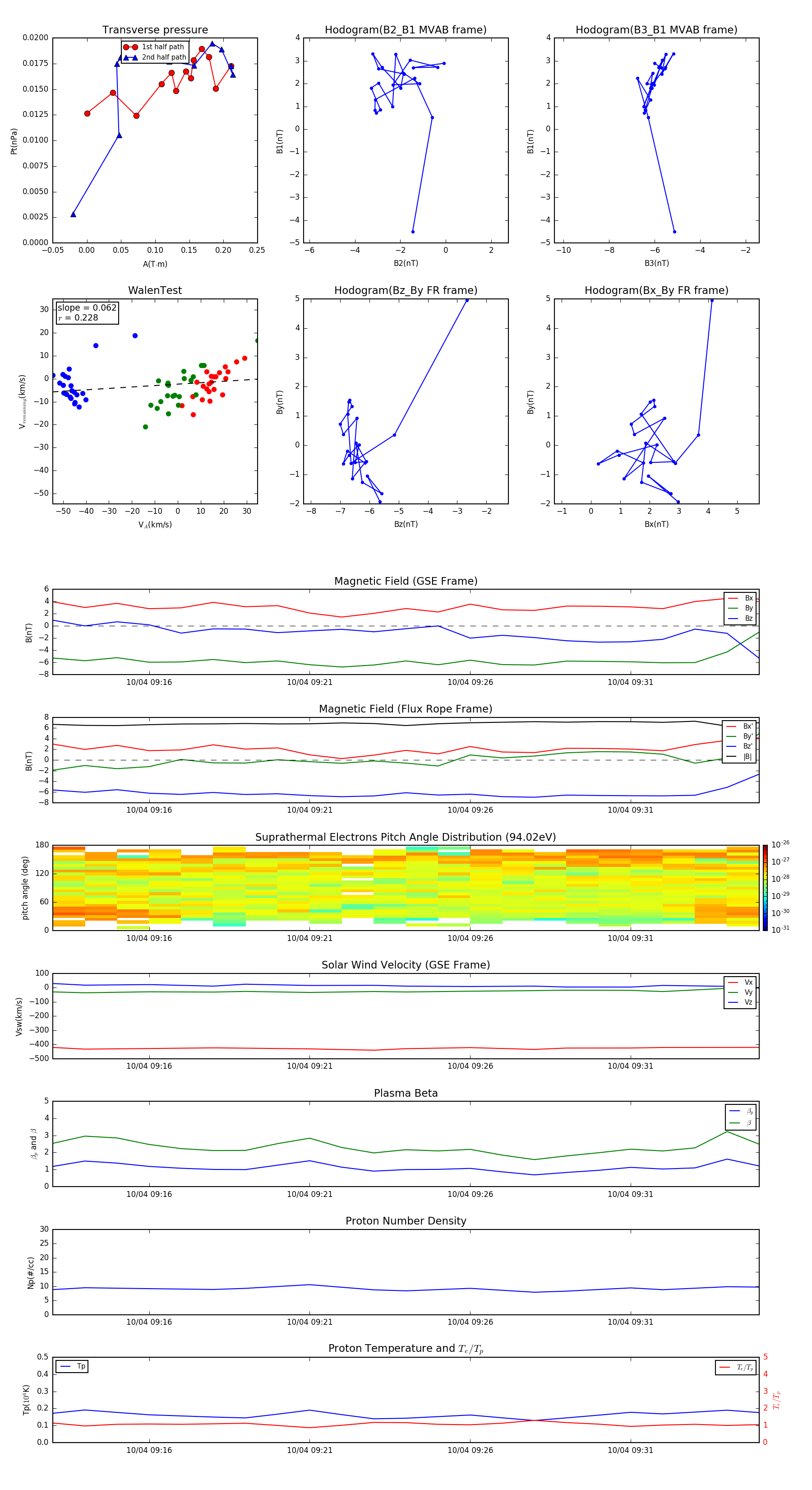
Flux Rope in 1999

Flux Rope Event 1999-10-04 09:13 ~ 1999-10-04 09:35 (23 minutes)


plot