HOME   LIST
‹–   –›

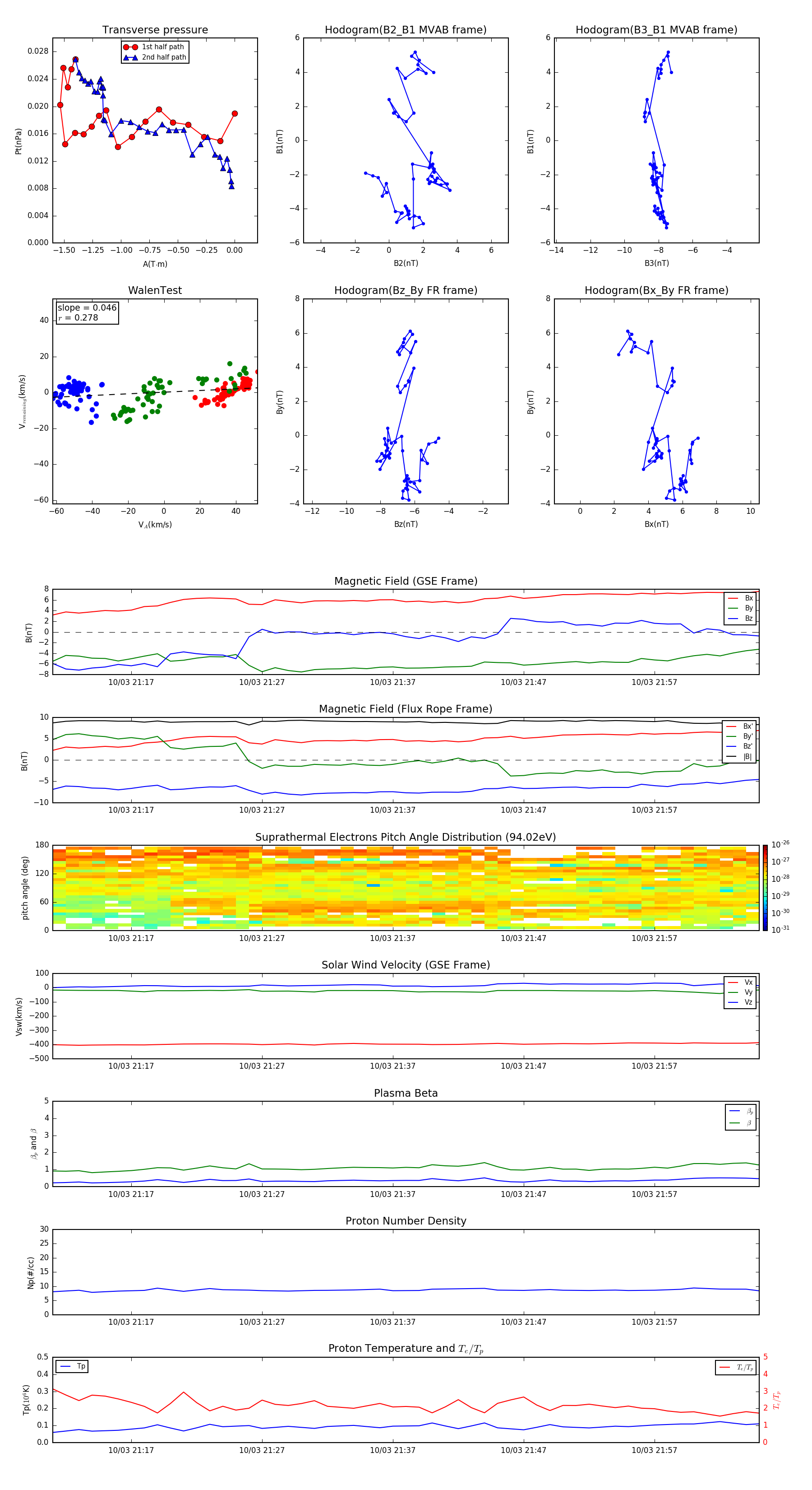
Flux Rope in 1999

Flux Rope Event 1999-10-03 21:11 ~ 1999-10-03 22:05 (55 minutes)


plot