HOME   LIST
‹–   –›

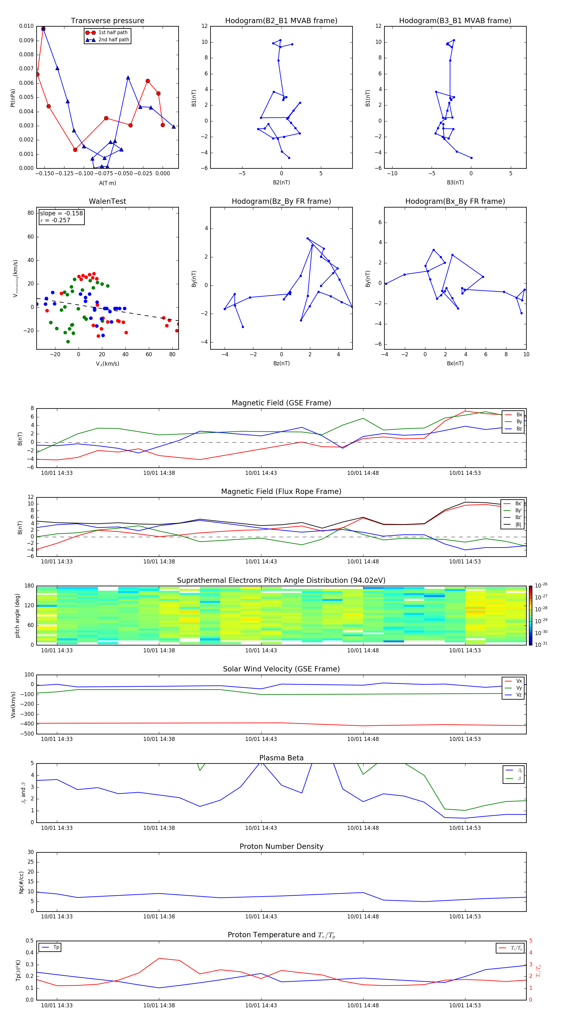
Flux Rope in 1999

Flux Rope Event 1999-10-01 14:32 ~ 1999-10-01 14:56 (25 minutes)


plot