HOME   LIST
‹–   –›

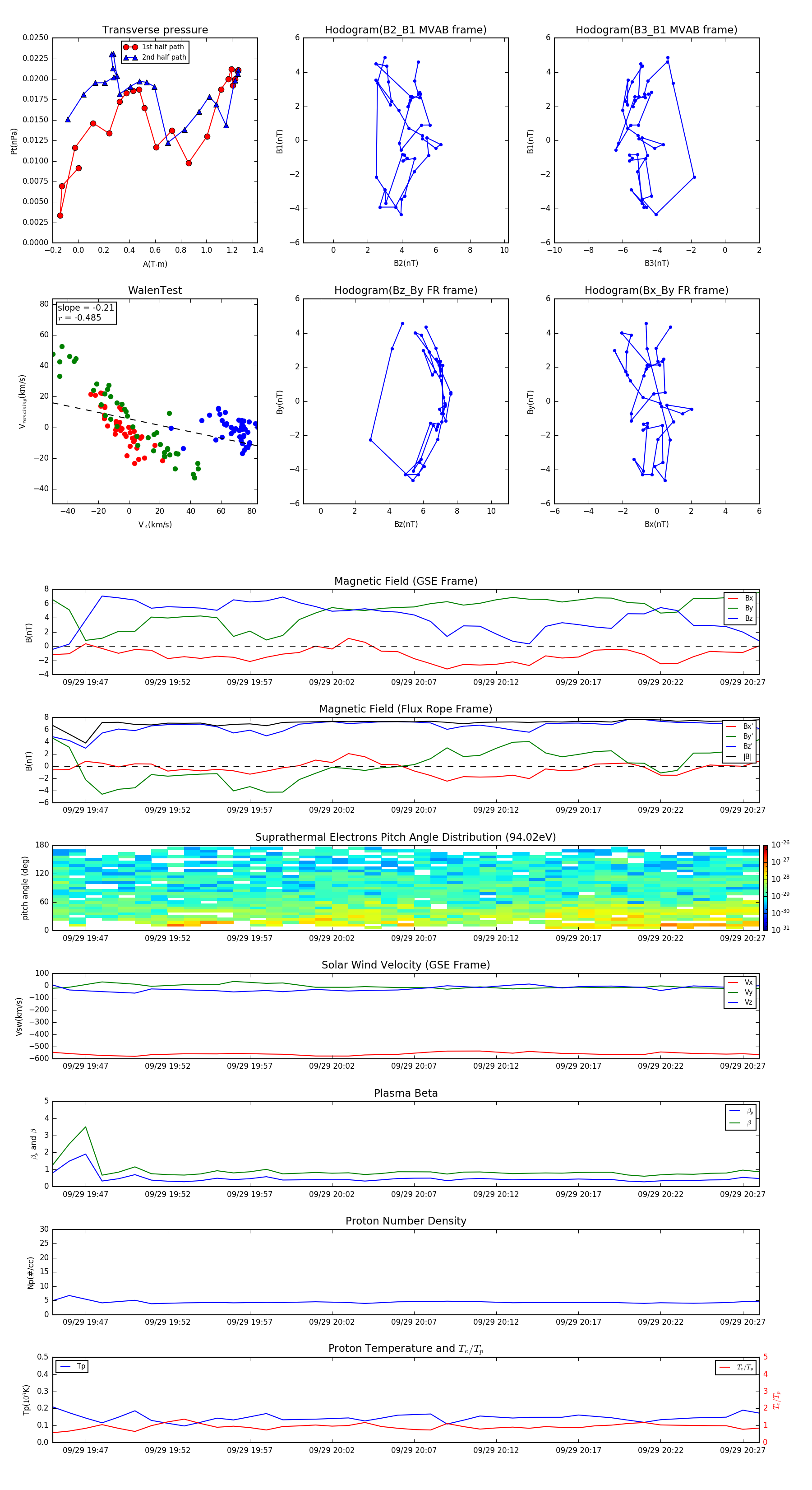
Flux Rope in 1999

Flux Rope Event 1999-09-29 19:45 ~ 1999-09-29 20:28 (44 minutes)


plot