HOME   LIST
‹–   –›

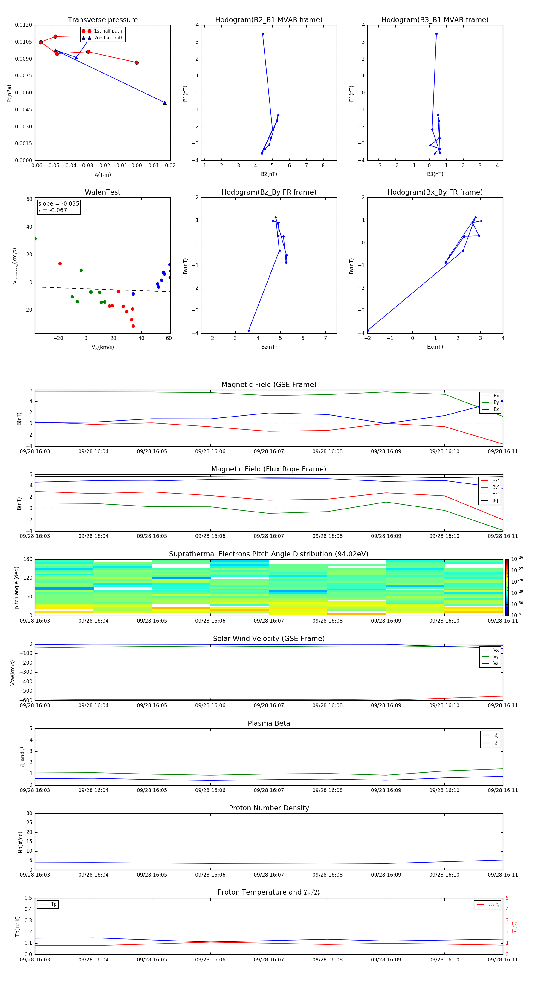
Flux Rope in 1999

Flux Rope Event 1999-09-28 16:03 ~ 1999-09-28 16:11 (9 minutes)


plot