HOME   LIST
‹–   –›

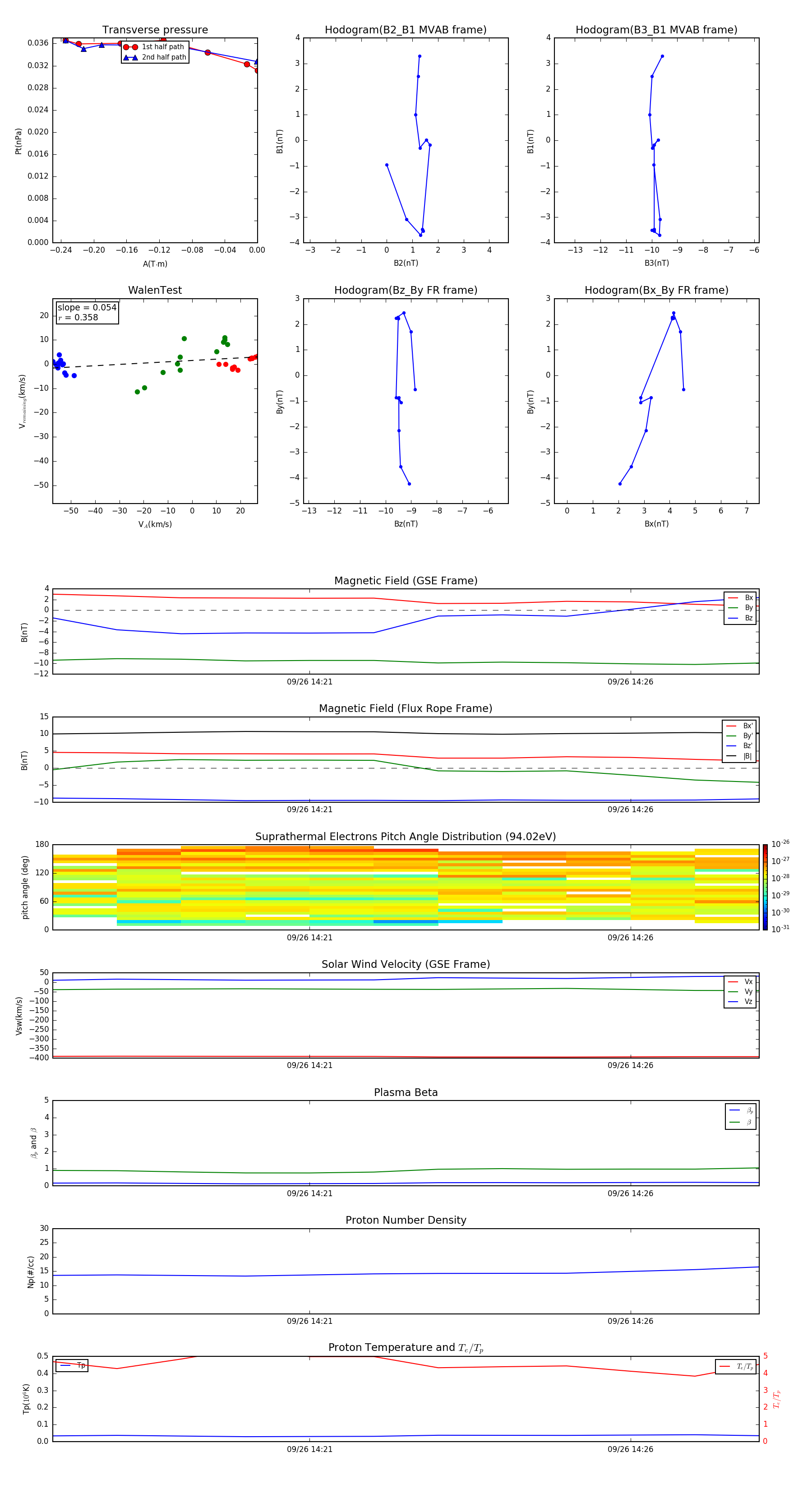
Flux Rope in 1999

Flux Rope Event 1999-09-26 14:17 ~ 1999-09-26 14:28 (12 minutes)


plot