HOME   LIST
‹–   –›

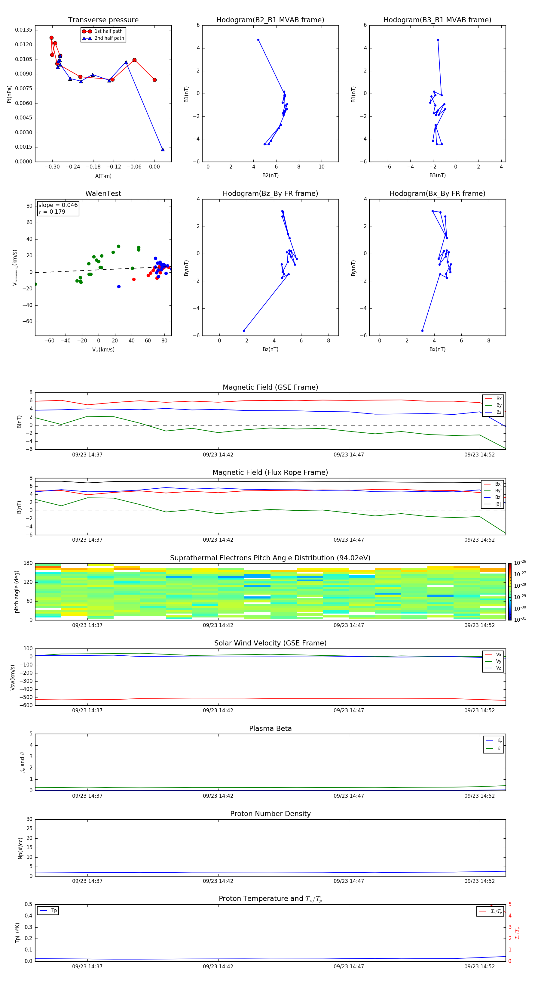
Flux Rope in 1999

Flux Rope Event 1999-09-23 14:35 ~ 1999-09-23 14:53 (19 minutes)


plot