HOME   LIST
‹–   –›

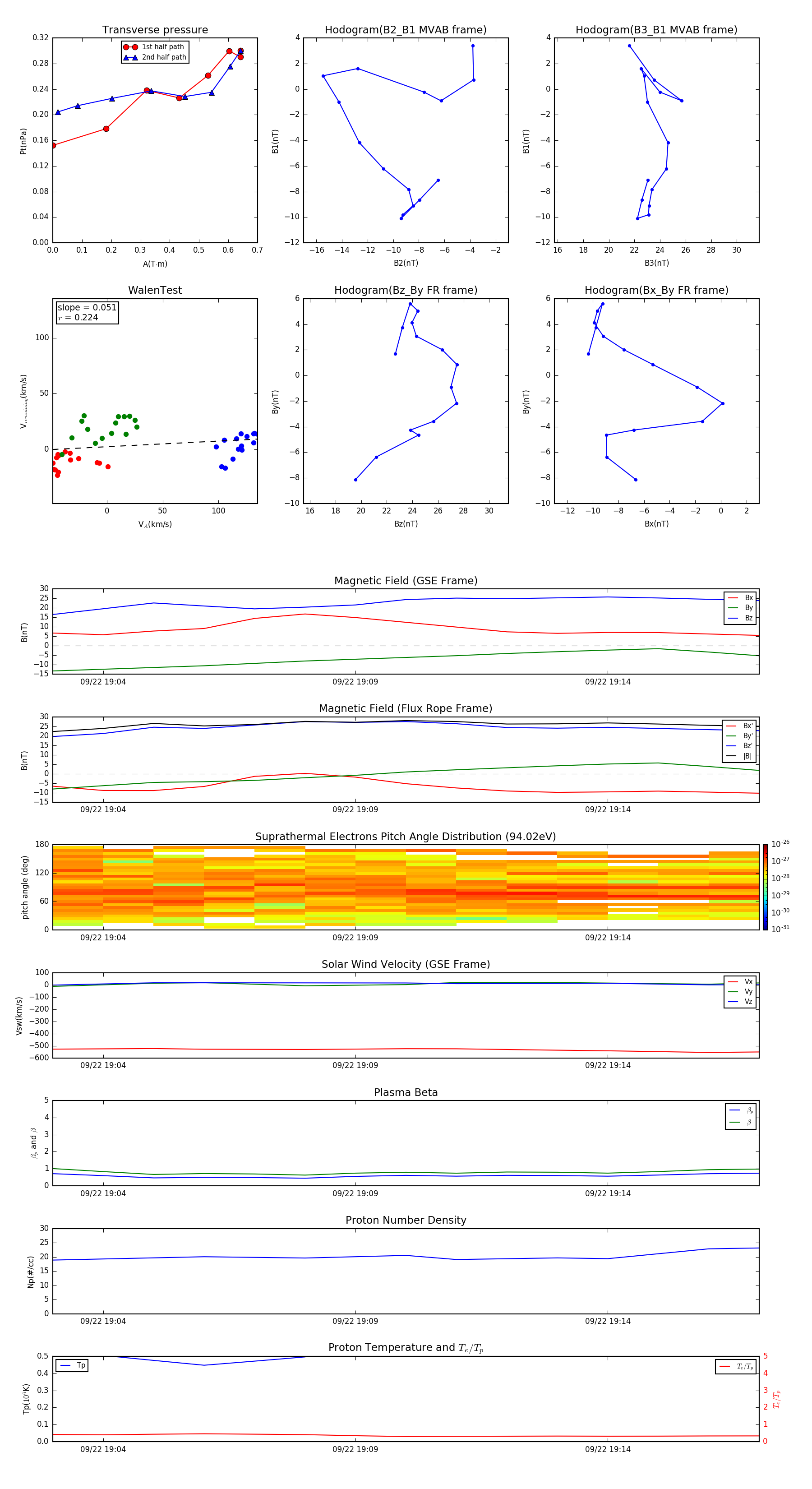
Flux Rope in 1999

Flux Rope Event 1999-09-22 19:03 ~ 1999-09-22 19:17 (15 minutes)


plot