HOME   LIST
‹–   –›

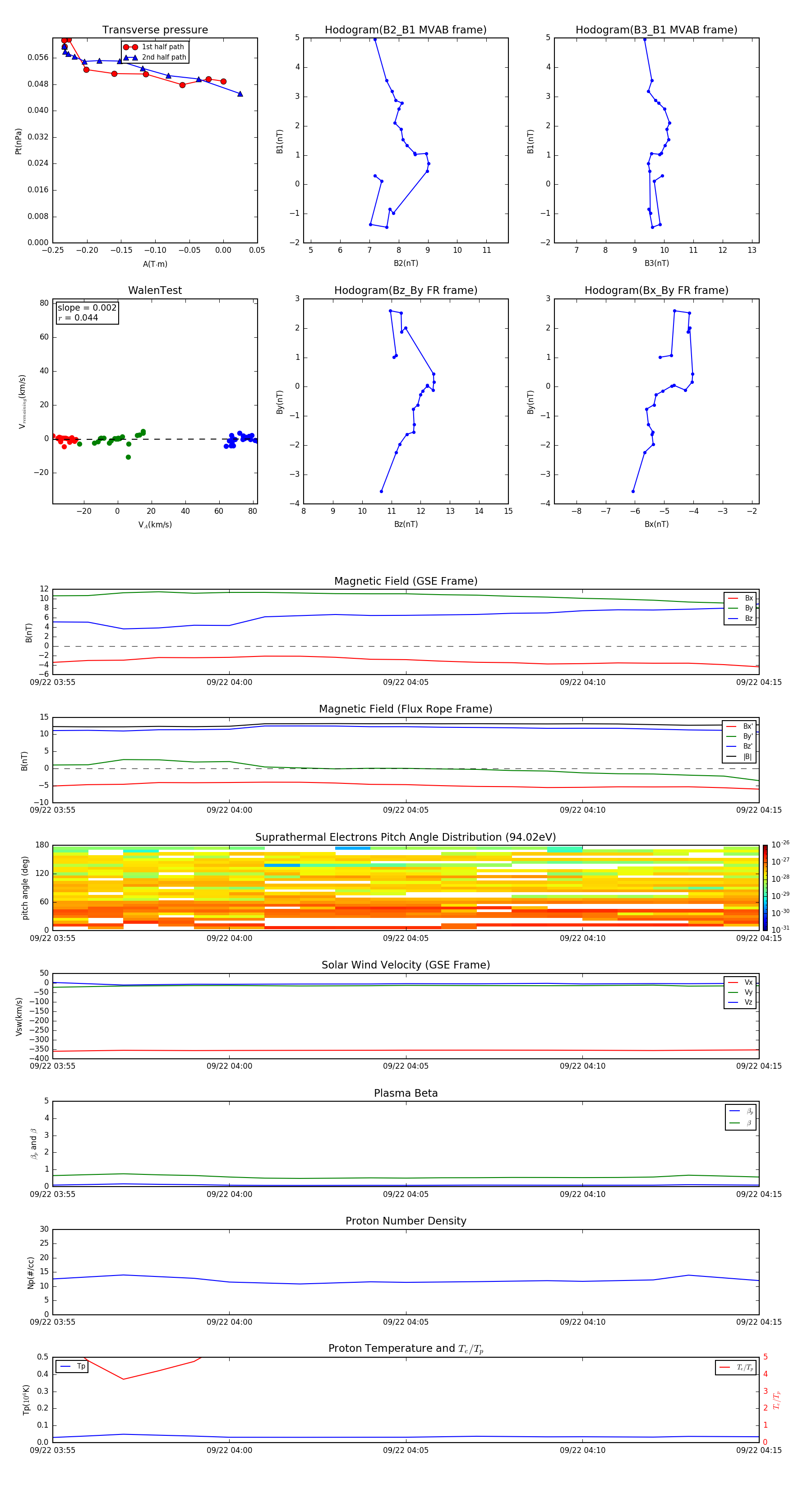
Flux Rope in 1999

Flux Rope Event 1999-09-22 03:55 ~ 1999-09-22 04:15 (21 minutes)


plot