HOME   LIST
‹–   –›

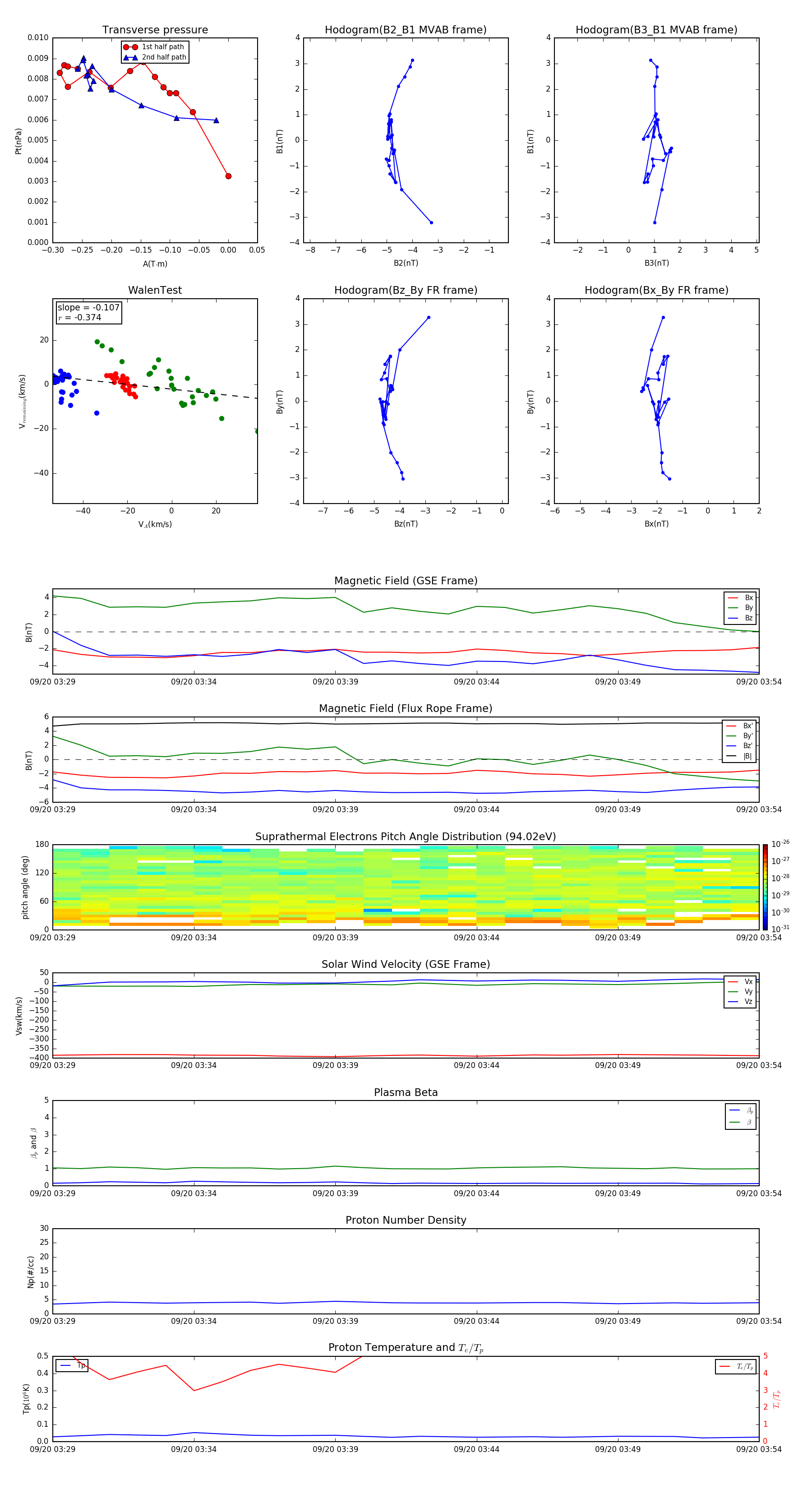
Flux Rope in 1999

Flux Rope Event 1999-09-20 03:29 ~ 1999-09-20 03:54 (26 minutes)


plot