HOME   LIST
‹–   –›

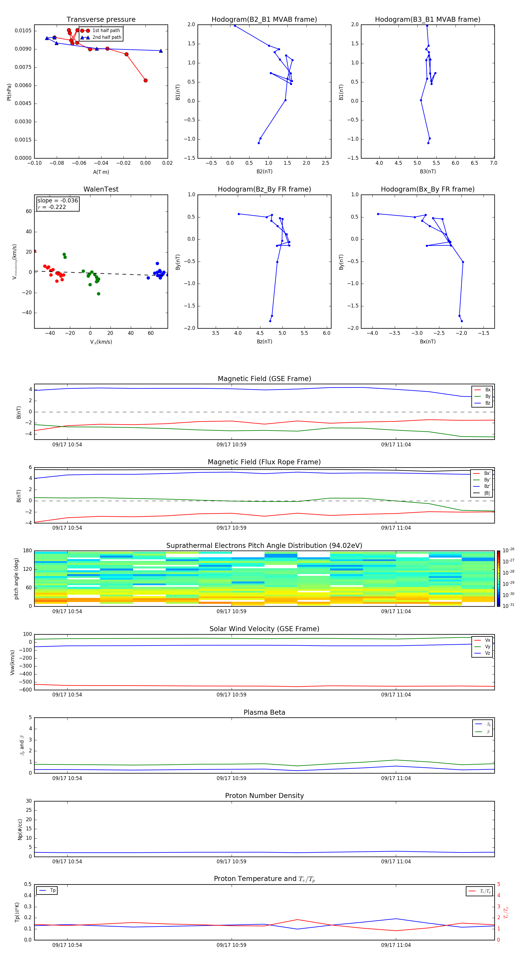
Flux Rope in 1999

Flux Rope Event 1999-09-17 10:53 ~ 1999-09-17 11:07 (15 minutes)


plot