HOME   LIST
‹–   –›

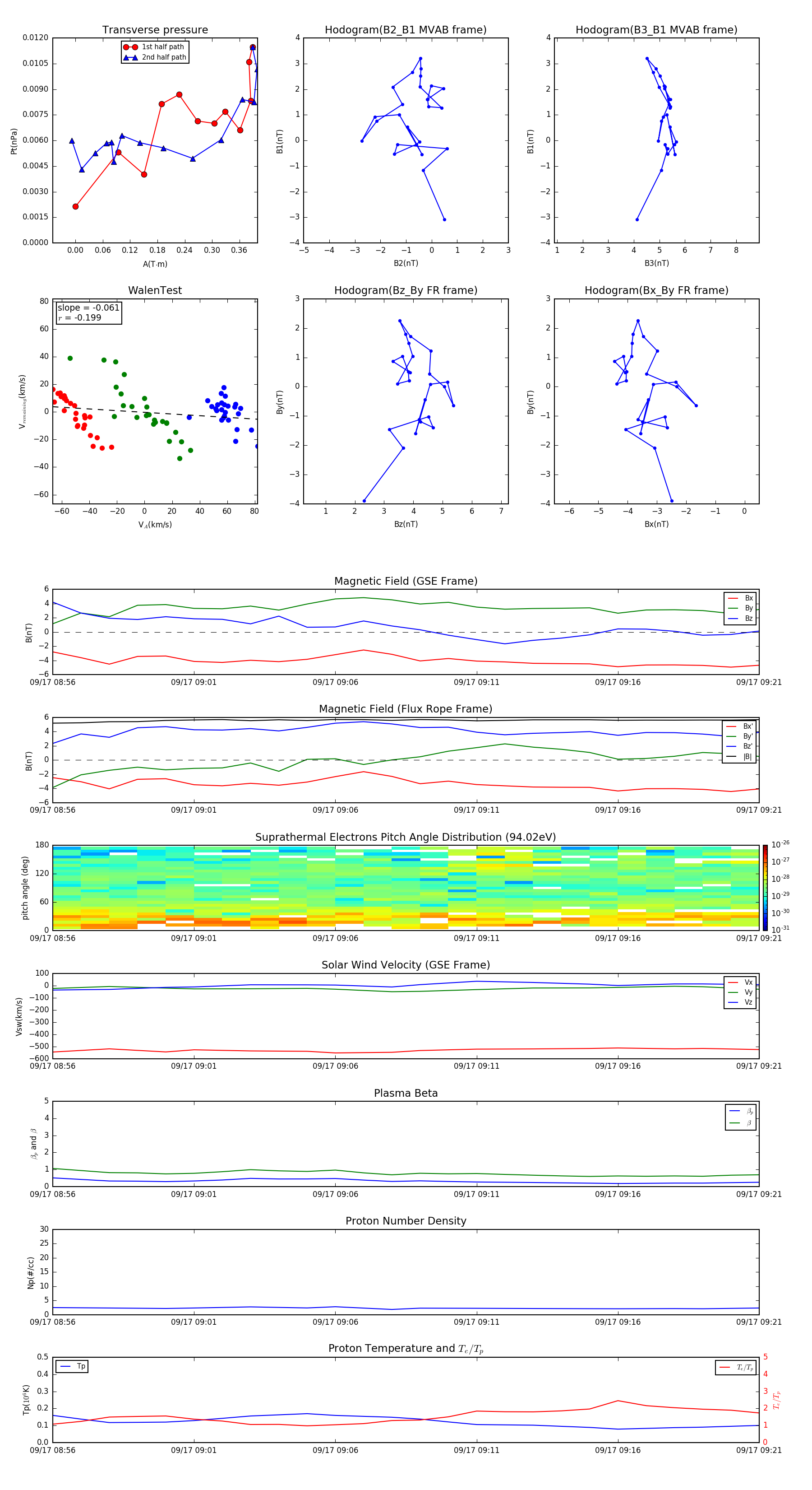
Flux Rope in 1999

Flux Rope Event 1999-09-17 08:56 ~ 1999-09-17 09:21 (26 minutes)


plot