HOME   LIST
‹–   –›

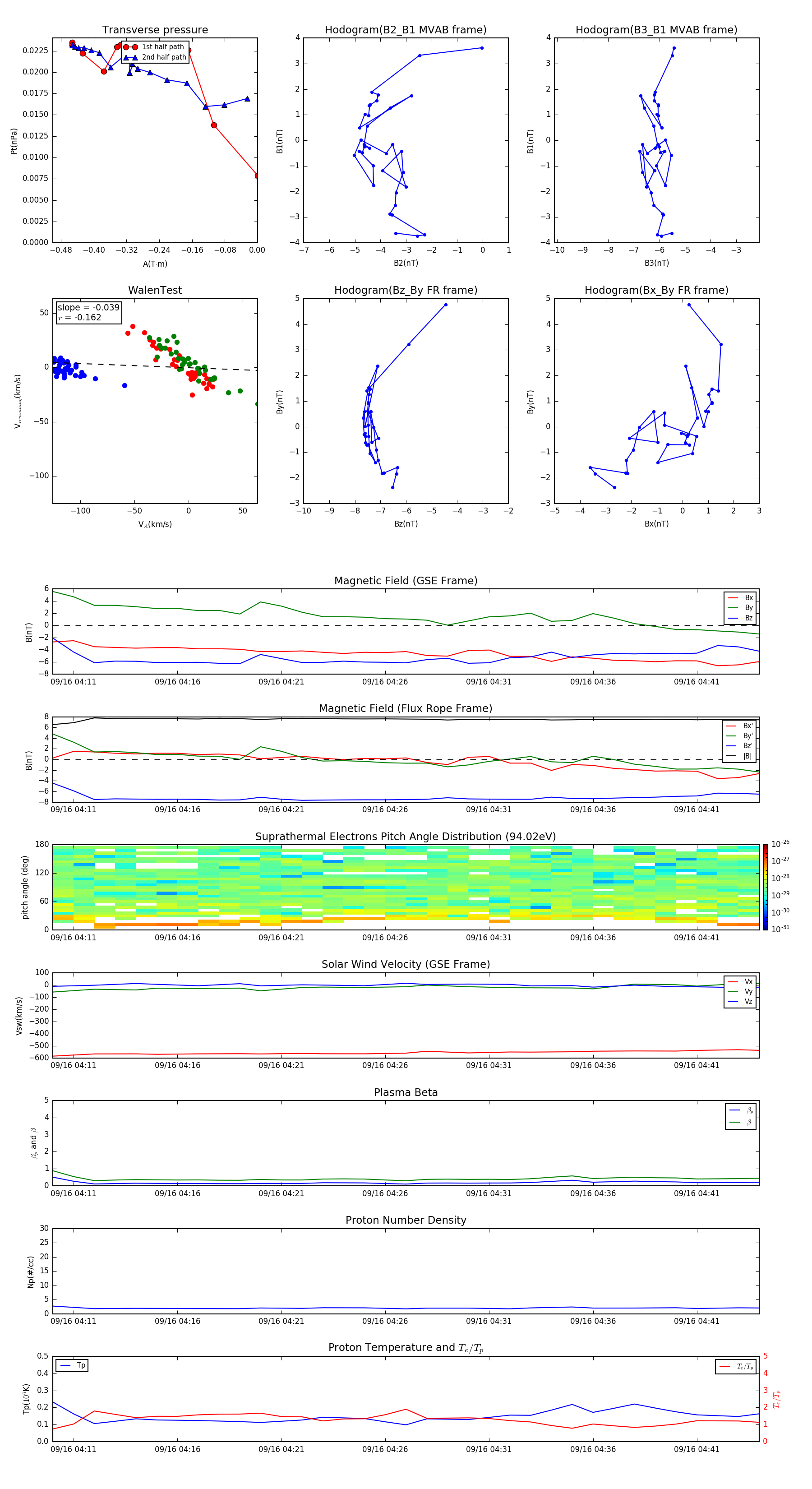
Flux Rope in 1999

Flux Rope Event 1999-09-16 04:10 ~ 1999-09-16 04:44 (35 minutes)


plot