HOME   LIST
‹–   –›

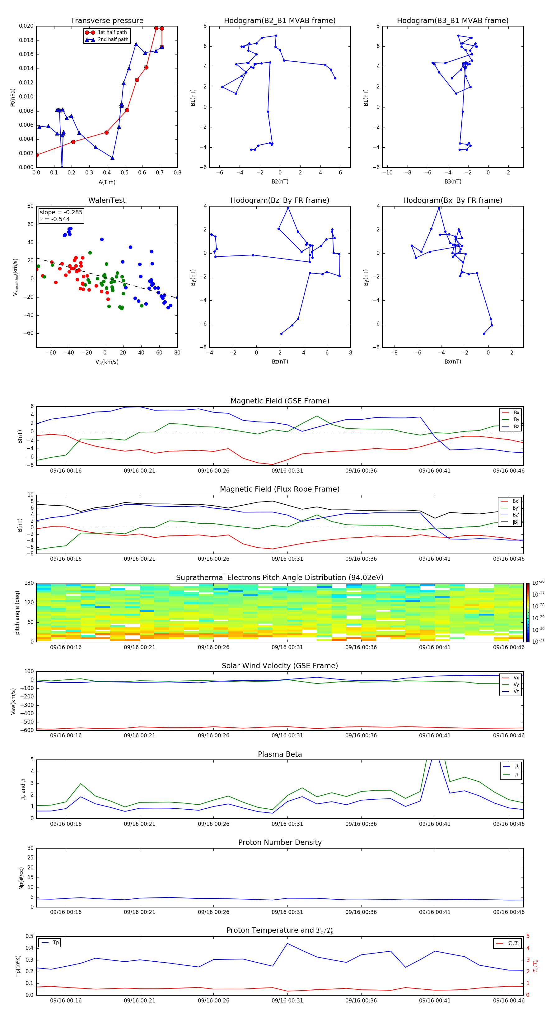
Flux Rope in 1999

Flux Rope Event 1999-09-16 00:14 ~ 1999-09-16 00:47 (34 minutes)


plot