HOME   LIST
‹–   –›

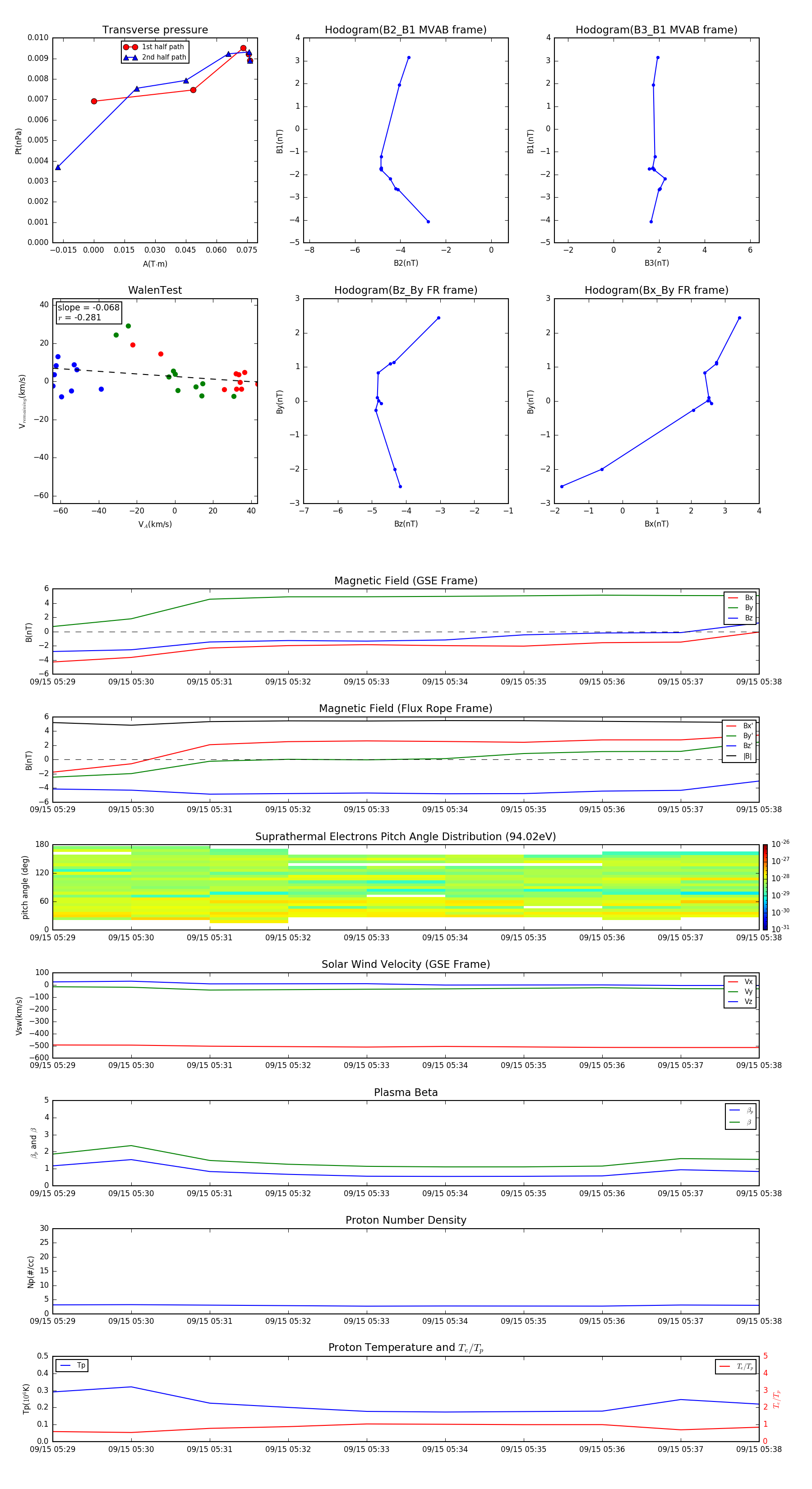
Flux Rope in 1999

Flux Rope Event 1999-09-15 05:29 ~ 1999-09-15 05:38 (10 minutes)


plot