HOME   LIST
‹–   –›

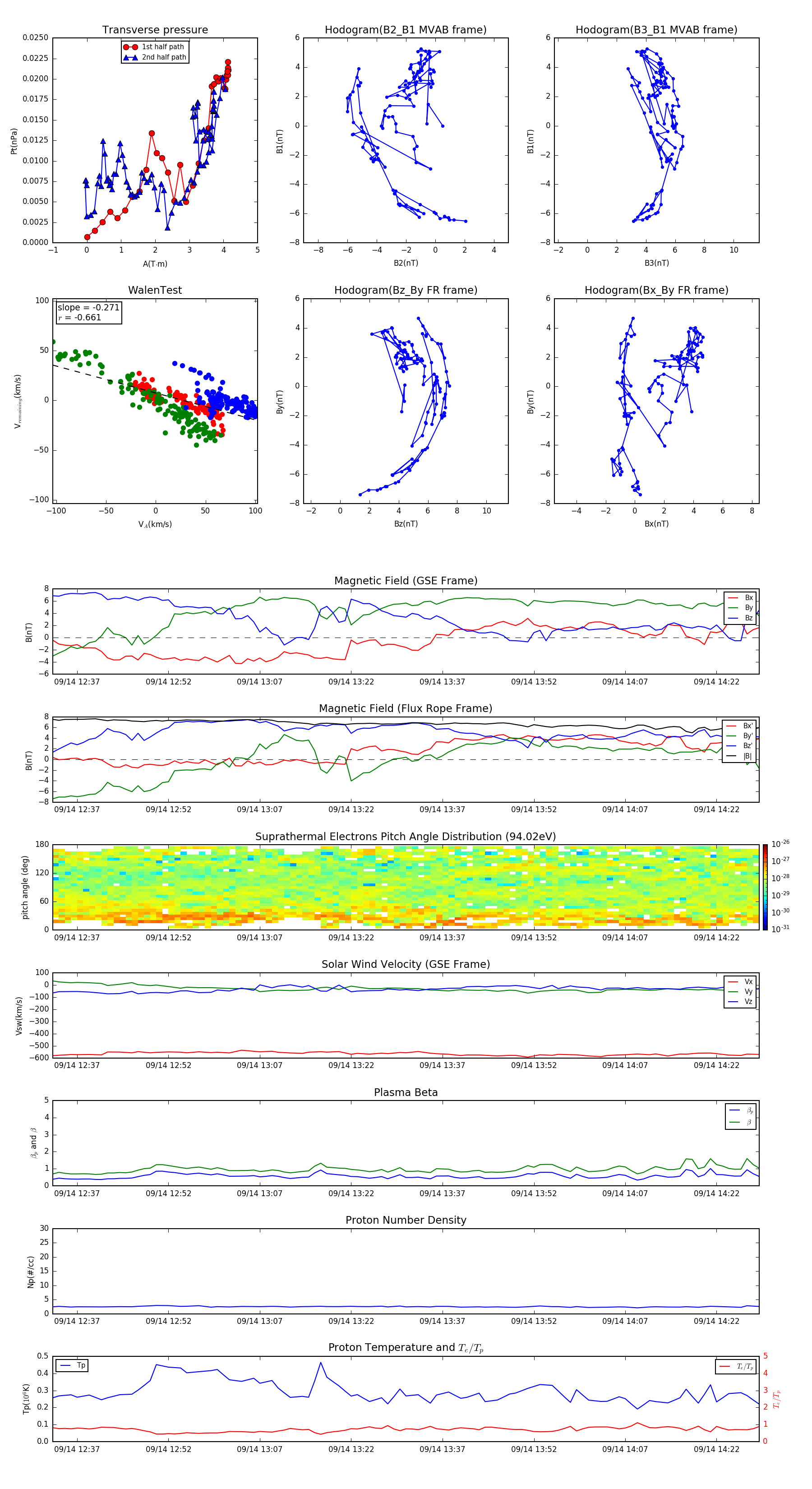
Flux Rope in 1999

Flux Rope Event 1999-09-14 12:33 ~ 1999-09-14 14:29 (117 minutes)


plot