HOME   LIST
‹–   –›

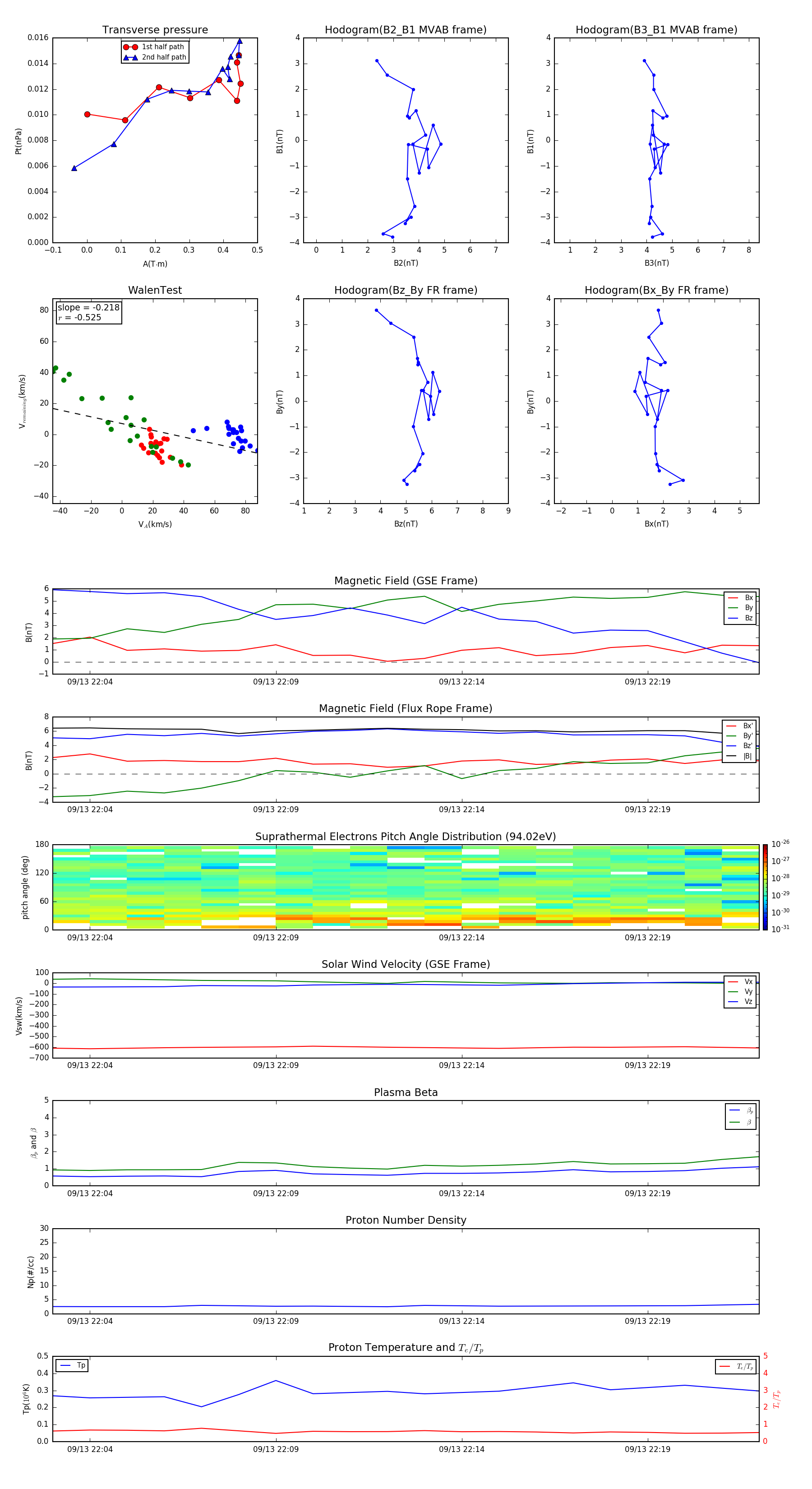
Flux Rope in 1999

Flux Rope Event 1999-09-13 22:03 ~ 1999-09-13 22:22 (20 minutes)


plot