HOME   LIST
‹–   –›

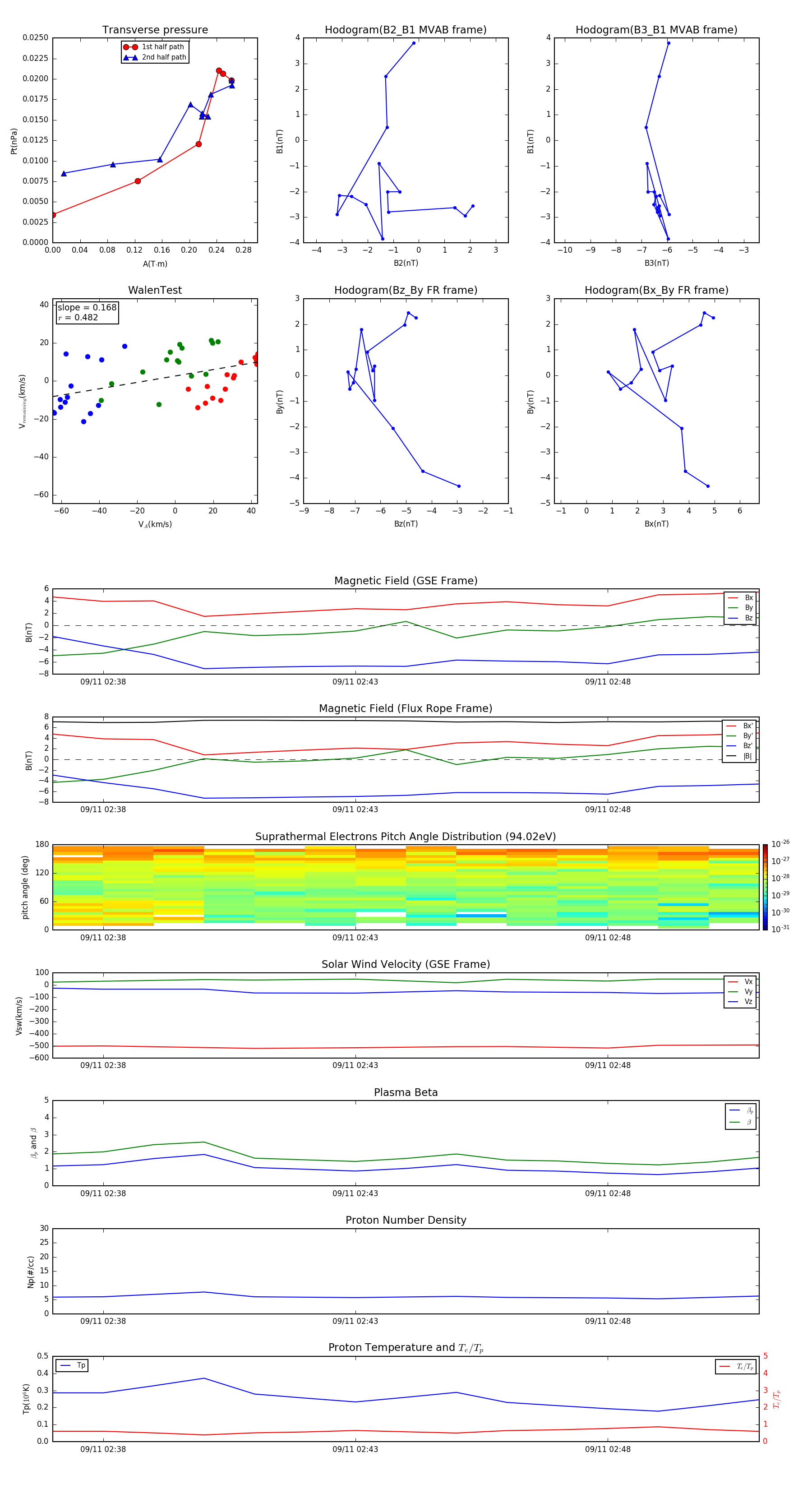
Flux Rope in 1999

Flux Rope Event 1999-09-11 02:37 ~ 1999-09-11 02:51 (15 minutes)


plot