HOME   LIST
‹–   –›

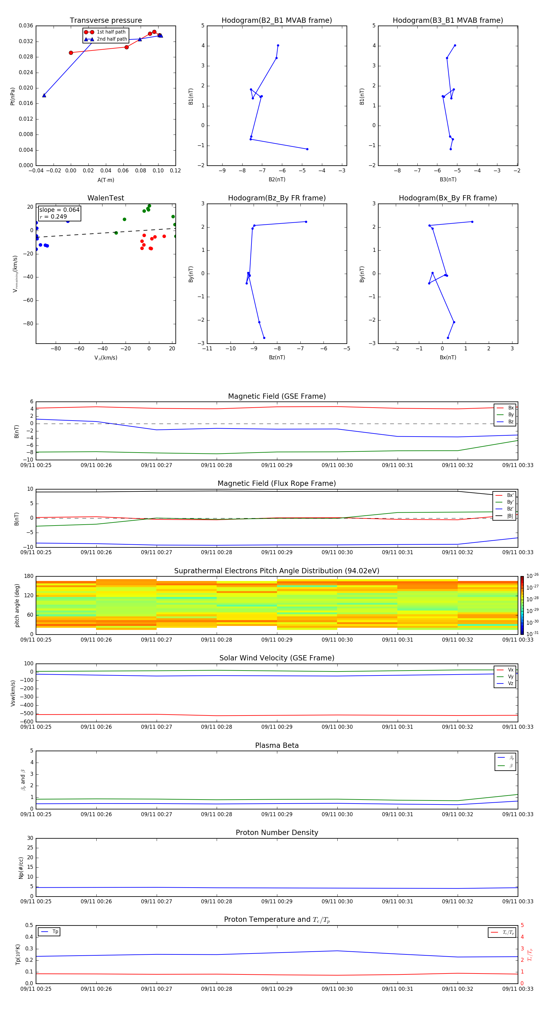
Flux Rope in 1999

Flux Rope Event 1999-09-11 00:25 ~ 1999-09-11 00:33 (9 minutes)


plot