HOME   LIST
‹–   –›

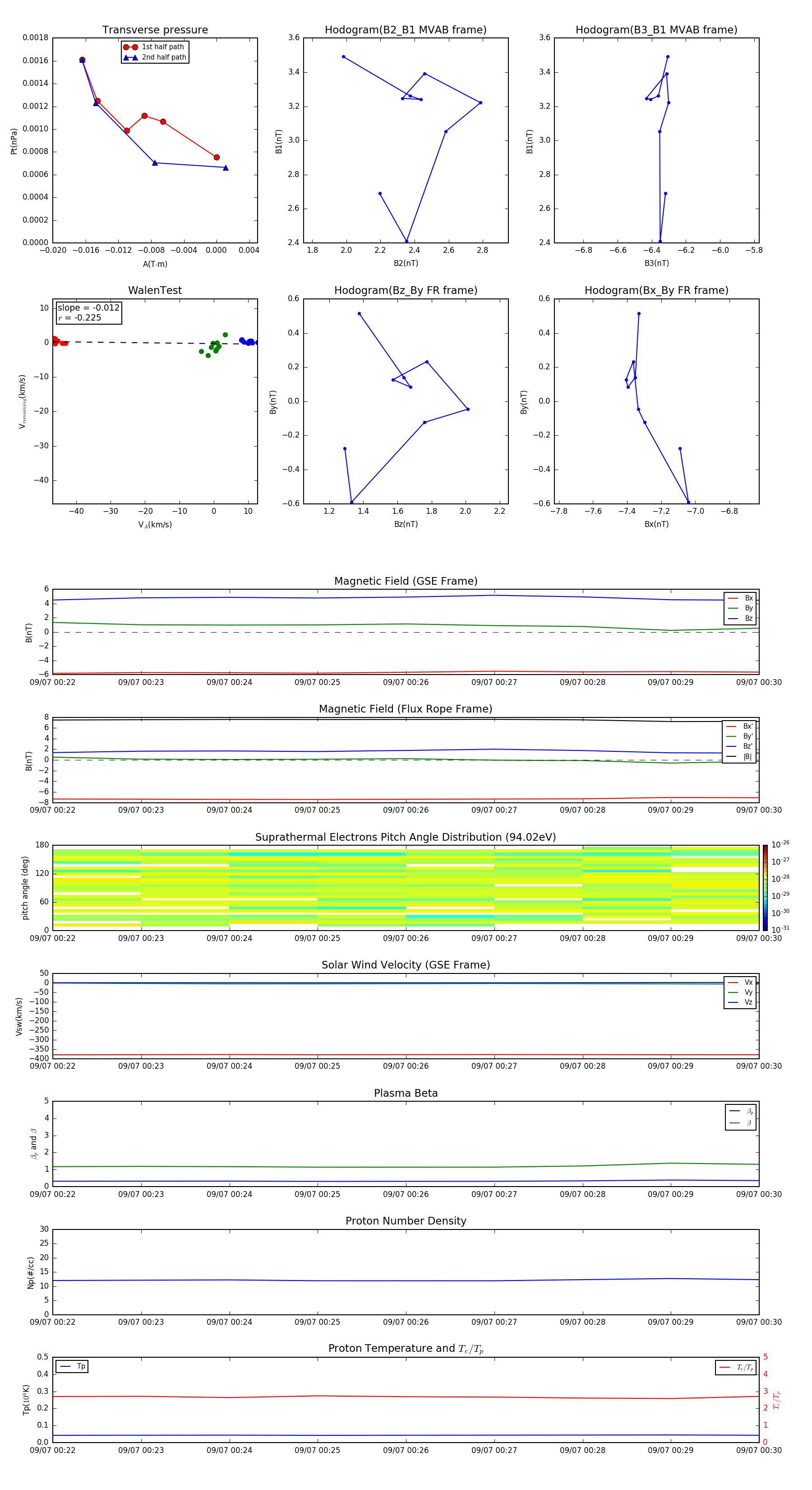
Flux Rope in 1999

Flux Rope Event 1999-09-07 00:22 ~ 1999-09-07 00:30 (9 minutes)


plot