HOME   LIST
‹–   –›

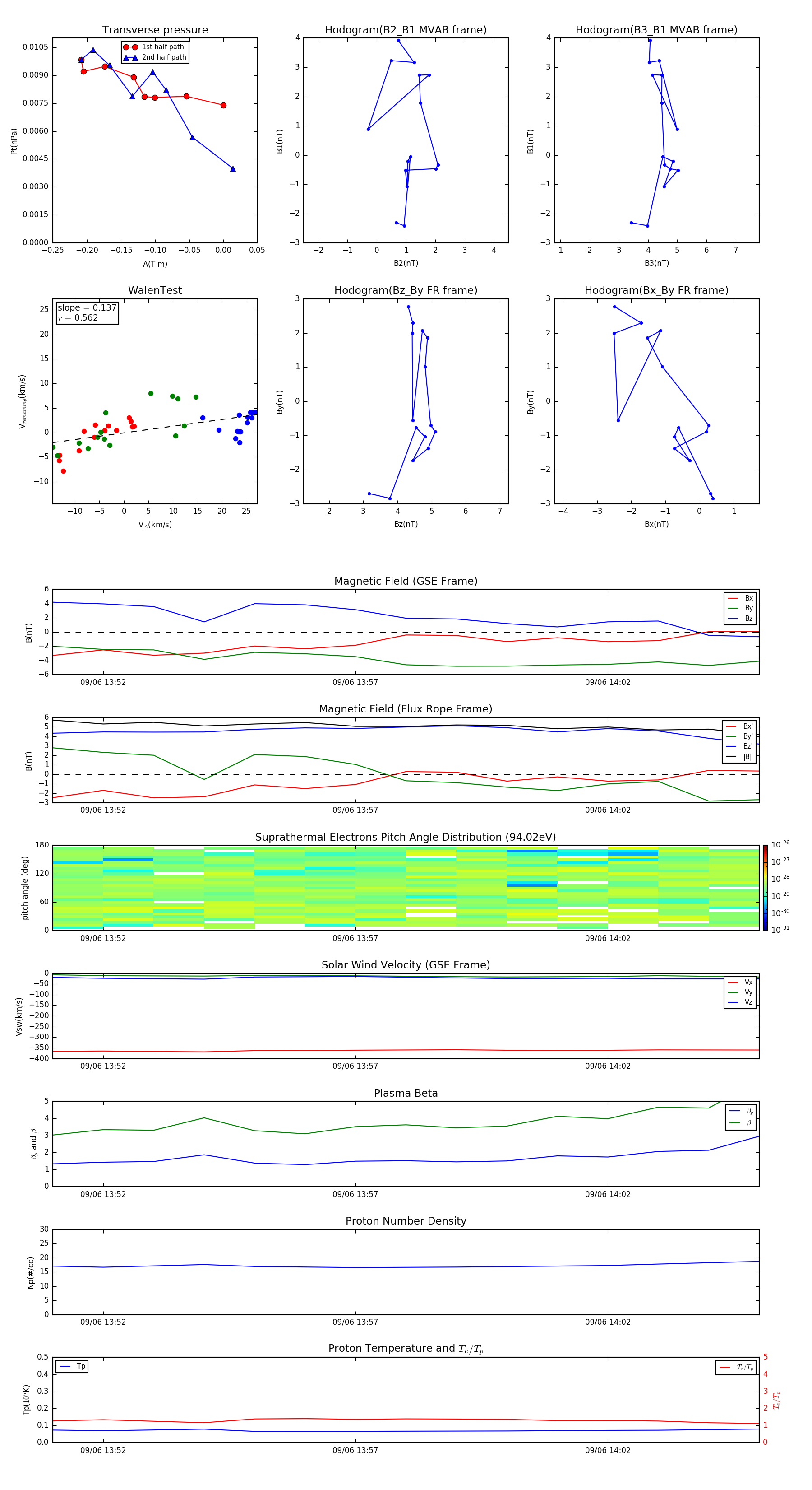
Flux Rope in 1999

Flux Rope Event 1999-09-06 13:51 ~ 1999-09-06 14:05 (15 minutes)


plot