HOME   LIST
‹–   –›

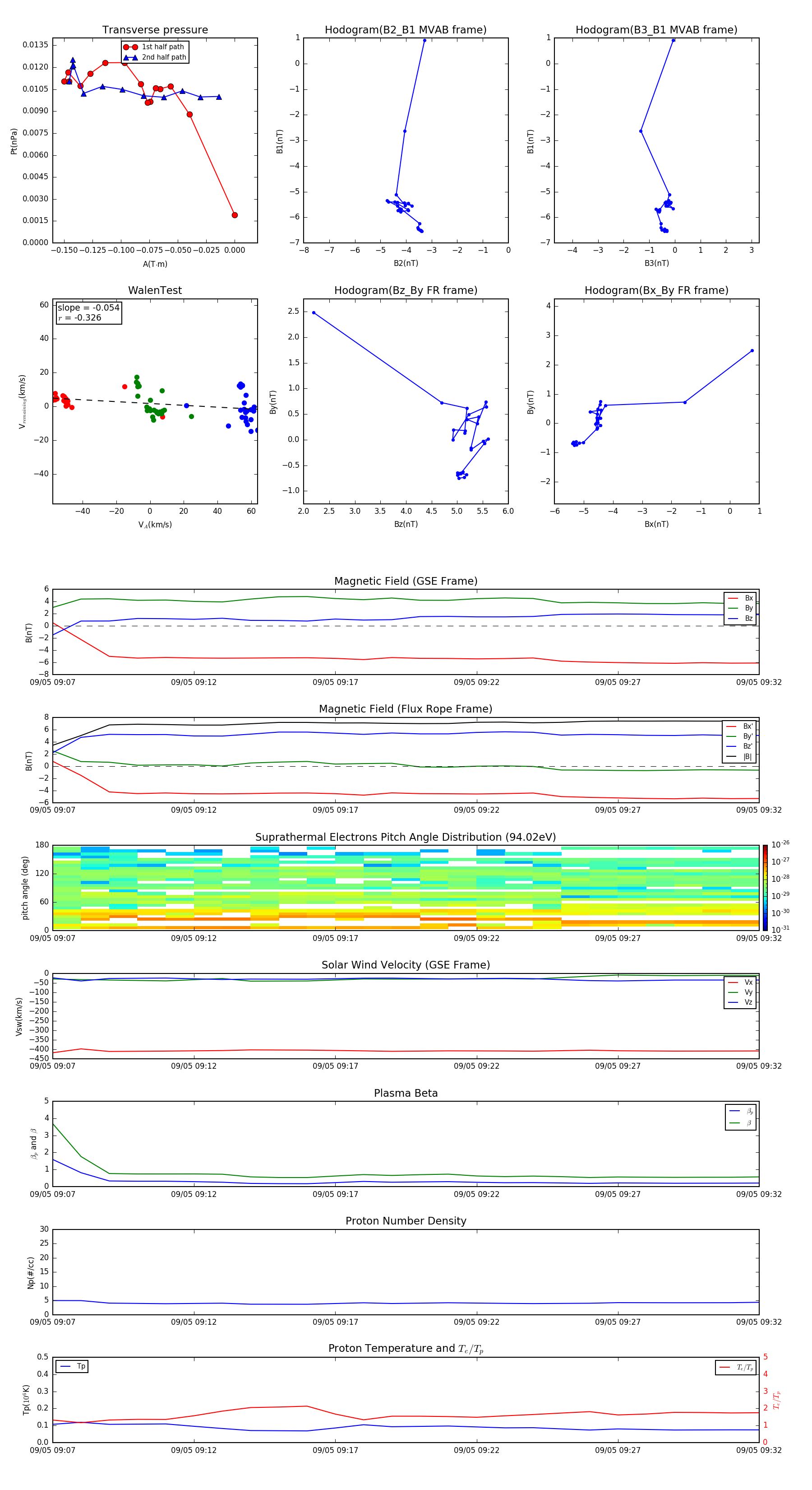
Flux Rope in 1999

Flux Rope Event 1999-09-05 09:07 ~ 1999-09-05 09:32 (26 minutes)


plot