HOME   LIST
‹–   –›

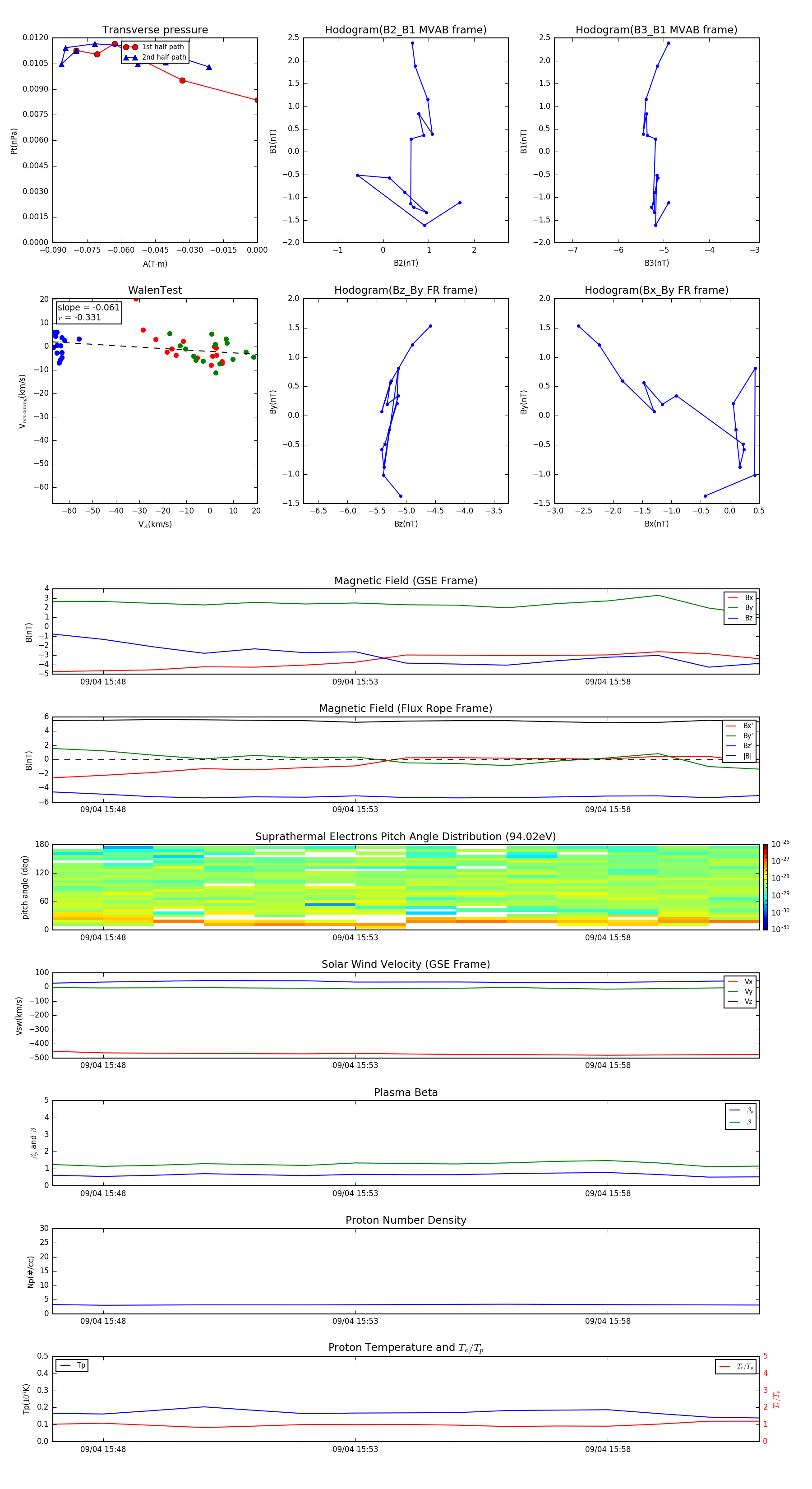
Flux Rope in 1999

Flux Rope Event 1999-09-04 15:47 ~ 1999-09-04 16:01 (15 minutes)


plot