HOME   LIST
‹–   –›

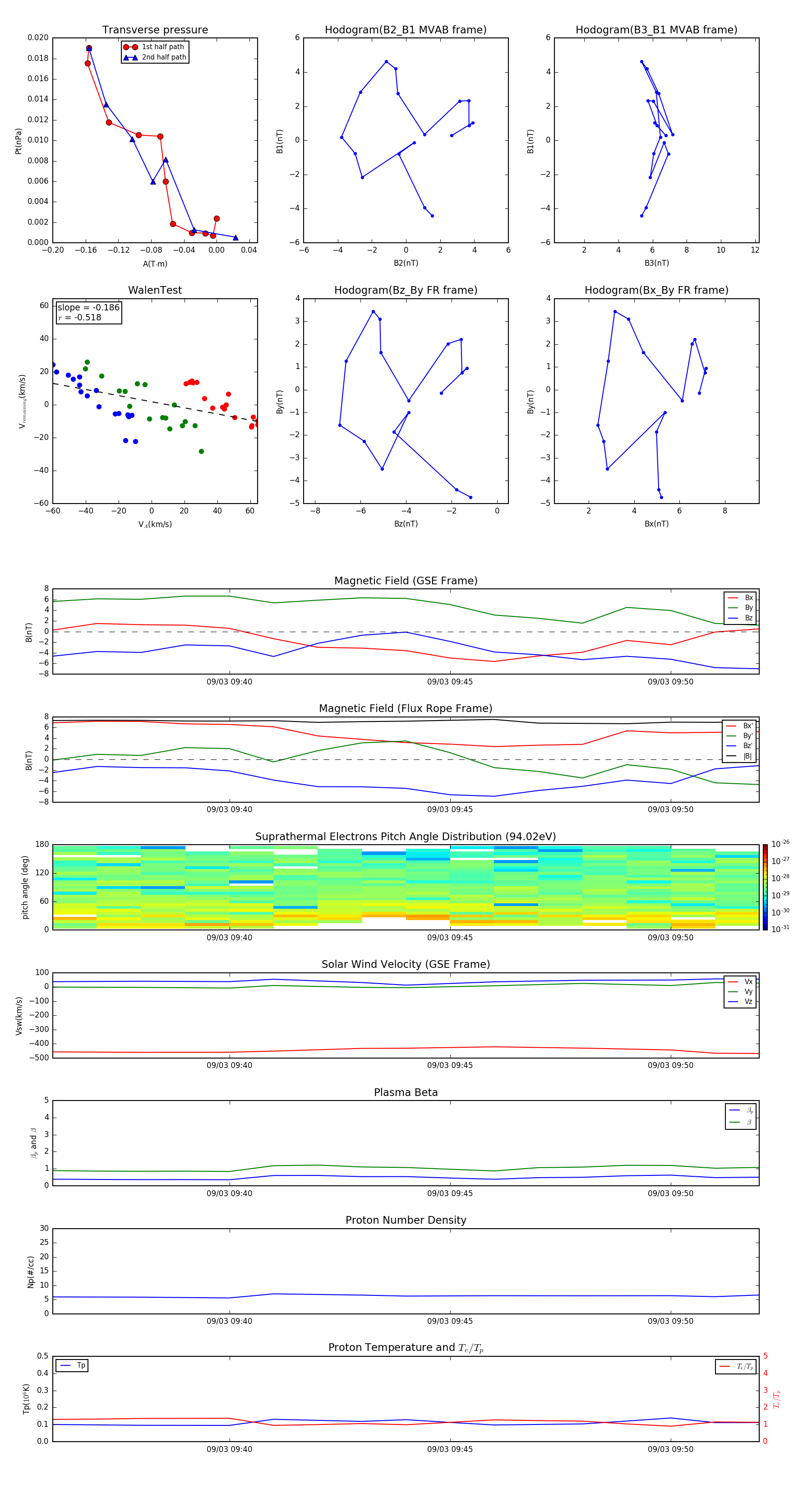
Flux Rope in 1999

Flux Rope Event 1999-09-03 09:36 ~ 1999-09-03 09:52 (17 minutes)


plot