HOME   LIST
‹–   –›

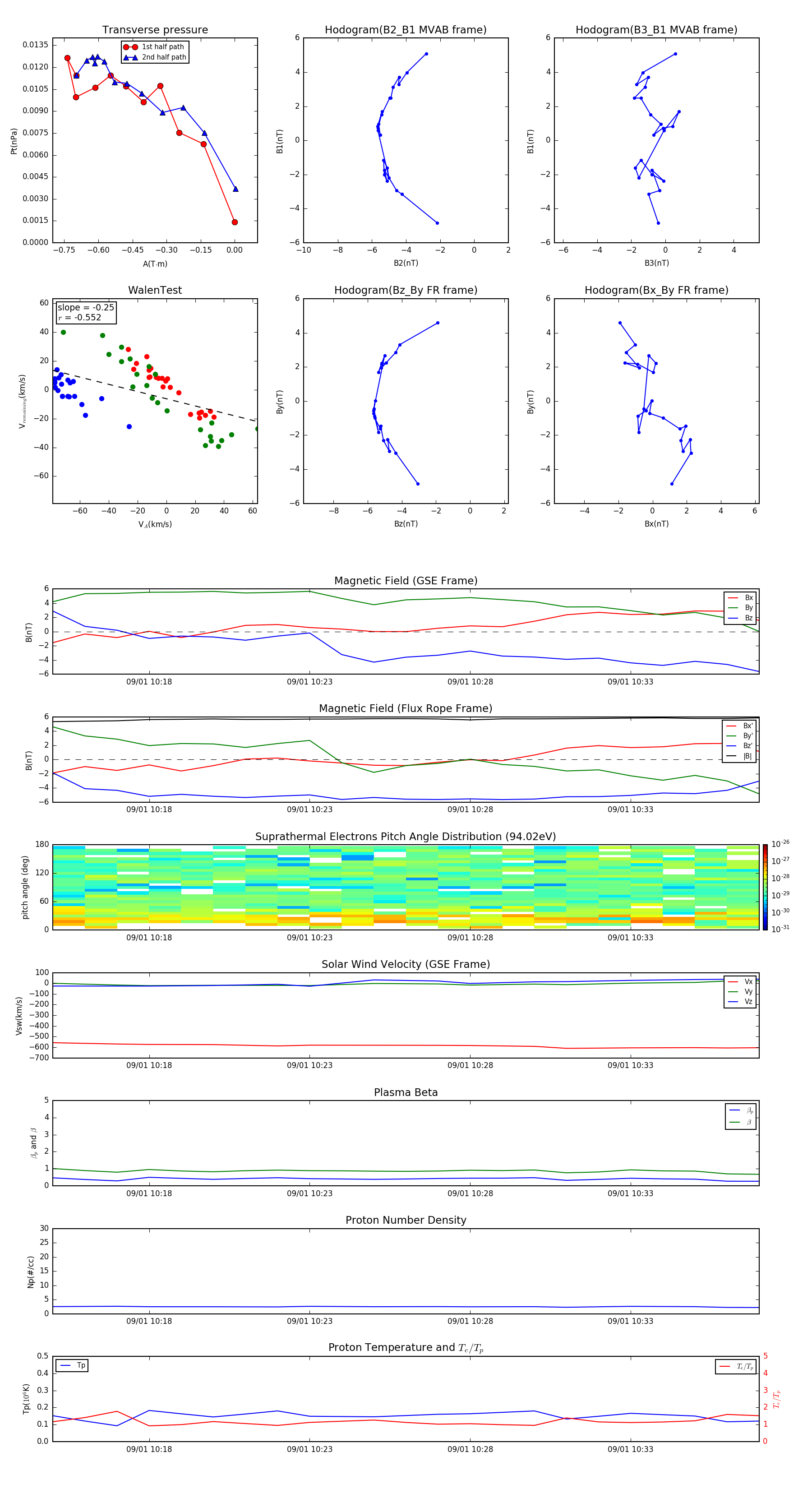
Flux Rope in 1999

Flux Rope Event 1999-09-01 10:15 ~ 1999-09-01 10:37 (23 minutes)


plot