HOME   LIST
‹–   –›

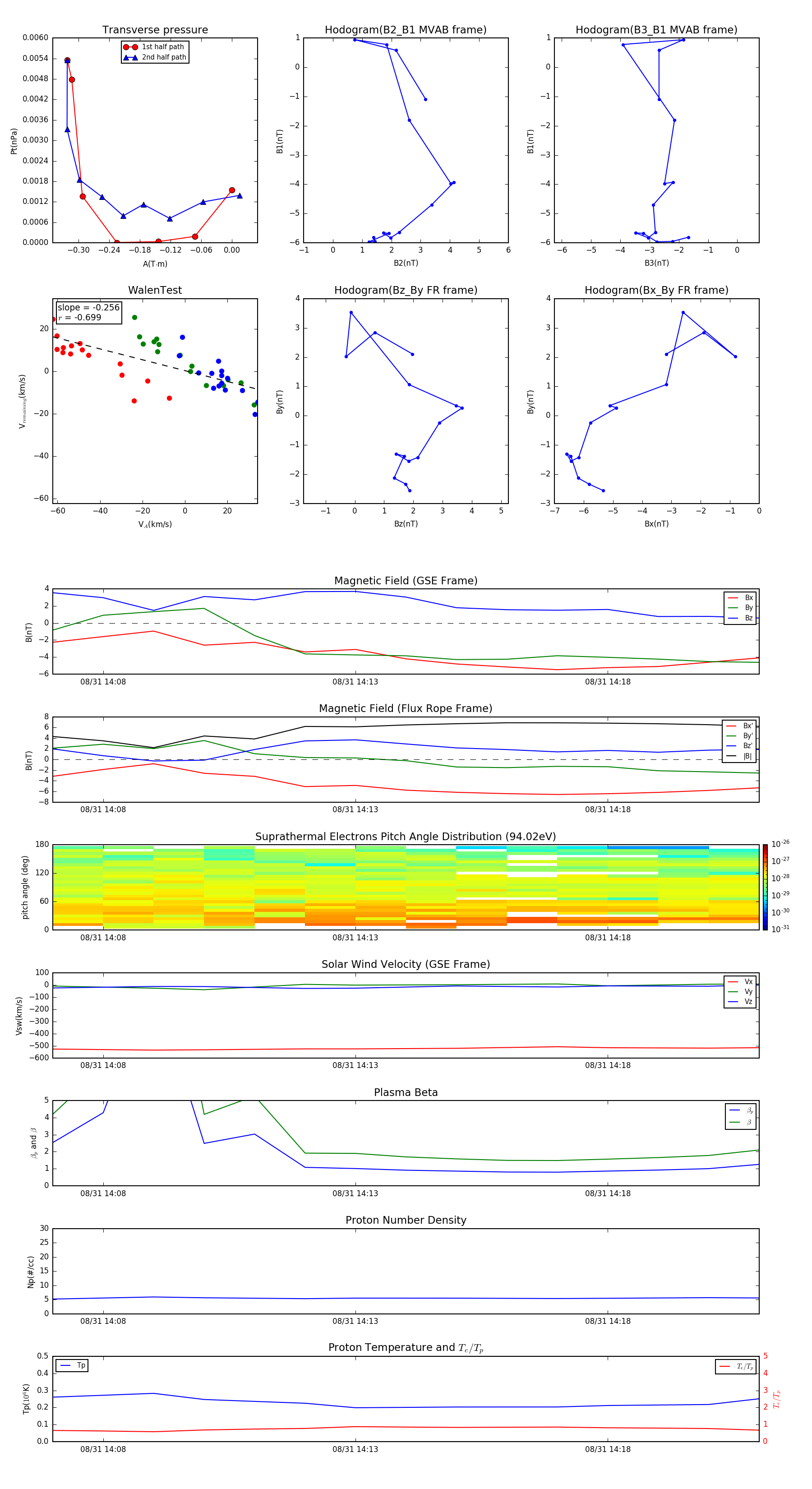
Flux Rope in 1999

Flux Rope Event 1999-08-31 14:07 ~ 1999-08-31 14:21 (15 minutes)


plot